2021河海大学高校专项计划招生条件及计划
时间:
招生计划
2021河海大学高校专项计划招生条件及计划已经发布,小编整理了相关内容,来看一下!

2021河海大学高校专项计划招生条件
实施区域由有关省具体确定。报考学生须同时具备下列三项条件:
(一)符合2021年统一高考报名条件,勤奋好学、成绩优良。
(二)本人及父亲或母亲或法定监护人户籍地在实施区域的农村,本人具有当地连续3年以上户籍。
(三)本人具有户籍所在县高中连续3年学籍并实际就读。
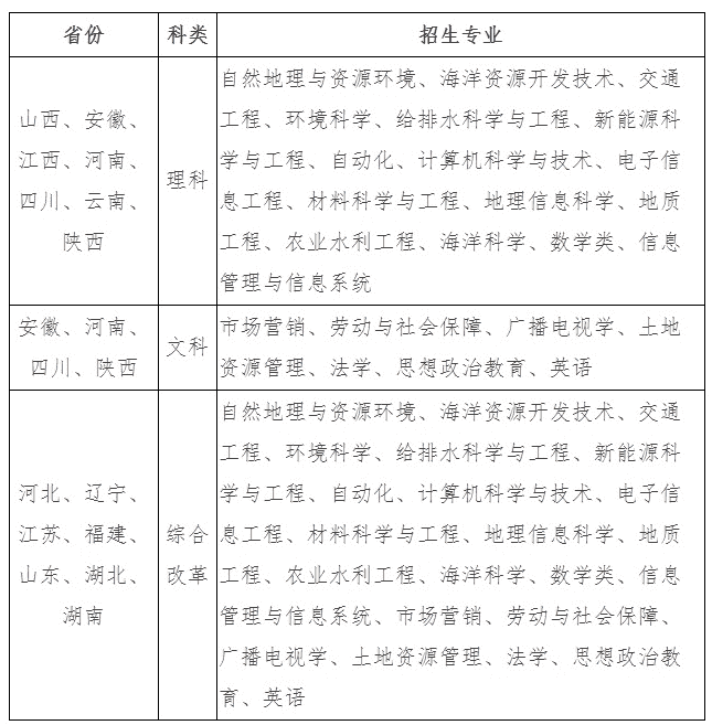
2021河海大学高校专项计划招生计划
高校专项招生计划不少于学校本科招生规模的2%。具体招生省份及科类如下:

注:各省具体招生专业及计划以我校6月中旬在河海大学招生信息网(http://zsw.hhu.edu.cn/)发布的2021年高校专项计划分省分专业目录为准。


