2021江南大学高校专项计划招生条件及计划
时间:
招生计划
2021江南大学高校专项计划招生条件及计划已经公布,小编整理了相关内容,来看看吧!

2021江南大学高校专项计划招生条件
高校专项计划定向招收边远、贫困、民族等地区县(含县级市)以下高中勤奋好学、成绩优良的农村学生,具体实施区域由有关省(区、市)确定。
报考学生须同时具备下列三项条件:
1.符合2021年统一高考报名条件。
2.本人及父亲或母亲或法定监护人户籍地在实施区域的农村,本人具有当地连续3年以上户籍。
3.本人具有户籍所在县高中连续3年学籍并实际就读。
2021江南大学高校专项计划招生计划
我校高校专项招生计划不少于学校当年招生计划总数的2%(104人,最终以教育部下达为准)。我校将根据各省(区、市)入选资格考生人数等生源情况确定具体的分省分专业招生计划,并报送有关省级招生考试机构。最终招生计划以各省级招生考试机构公布为准。
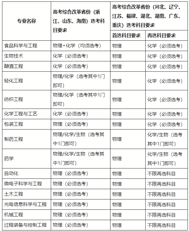
具体招生专业及高考综合改革省份选考科目要求见下表。非高考综合改革省份招收理科考生,其中新疆招收普通类理科考生。



