2021浙江大学强基计划招生简章及计划 什么时间报名
我校2021年继续开展基础学科招生改革试点(也称“浙江大学强基计划”),选拔一批“有志向、有兴趣、有天赋”,基础扎实,有志于服务国家重大战略需求的青年学生进行专门培养,为国家重大战略领域输送后备人才。

浙江大学强基计划招生简章
一、招生对象及报名条件
符合2021年全国普通高等学校招生全国统一考试报名条件,综合素质优秀或基础学科拔尖,并有志于将来从事相关领域科学技术工作的优秀高中毕业生均可报名。申请报名考生分为以下两类:
第一类:综合素质优秀、高考成绩(不含任何政策加分,下同)优异的考生;
第二类:基础学科拔尖,在数学、物理和化学等学科领域具有突出才能和表现的考生。要求在中国数学奥林匹克、全国中学生物理竞赛决赛、中国化学奥林匹克(决赛)、全国中学生生物学竞赛、全国青少年信息学奥林匹克竞赛全国总决赛中获得二等奖及以上、且高考成绩不低于所在省(自治区、直辖市)第一批本科录取控制分数线,对于合并本科批次的省份,参照该省份确定的特殊类型相应最低录取控制分数线的考生。
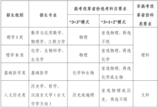
二、招生专业及招生计划
(一)招生专业及相关要求。

(二)各省(自治区、直辖市)招生专业及计划以我校强基计划报名系统公布为准。
三、报名方式与选拔程序
(一)报名时间和办法
4月10日至30日考生可登录浙江大学强基计划报名平台(网址:https://bm.chsi.com.cn/jcxkzs/sch/10335),按要求准确、完整地完成网上报名。每位考生限报一个招生组别,最多可填报不超过3个专业。报考我校强基计划的考生不得兼报其他高校。
(二)考生须参加2021年普通高等学校招生全国统一考试。
(三)考试确认
考生须于6月11日至6月20日期间在报名系统确认是否参加我校测试并签订诚信承诺书(考生签名的诚信承诺书纸质版还须在参加校测时提交),未在规定时间内确认的考生视为自动放弃强基计划入围资格及后续选拔环节。
(四)入围校考办法
6月27日前,对于第一类考生,依据高考成绩,按招生组别的分省招生计划数的5倍确定各省入围我校考核考生名单(同分同入围)并公示入围标准。考生高考成绩须达到所在省(自治区、直辖市)第一批本科录取控制分数线。对于合并本科批次的省份,参照该省份确定的特殊类型相应最低录取控制分数线执行。对于第二类考生,达到我校破格入围的条件和相应高考成绩要求,即可入围。
(五)学校考核
入围考生须全程参加我校强基计划考核(含笔试、面试和体质测试)。测试将于7月2日前完成,测试具体时间、地点及要求见准考证及我校本科招生网最新公告。
1.学校测试主要考察学生的思想品德、人文素养、逻辑思维、专业兴趣与天赋、创新能力和发展潜质。
笔试科目:理学I类的笔试科目为数学和物理,理学II类和基础医学类的笔试科目为数学和化学,人文历史类的笔试科目为语文和历史。
面试以小组面试为主,主要考察学生思想品德、诚实守信、专业素养、学科基础和综合素质。面试采取专家、考生“双随机”抽签的方式,全程录音录像。
对于破格入围考生,我校将结合学科特长单独组织测试。
2.结合强基计划的人才培养目标,综合素质评价重点考察以下信息:社会实践(志愿服务)情况、在高中期间组织活动情况、高中学业水平考试成绩、研究型学习情况、参与文艺、体育活动等情况。
省级教育行政部门提供的考生综合素质档案作为专家面试的重要参考材料。
3.体质测试项目包括身高/体重(BMI)、肺活量、立定跳远、坐位体前屈、50米跑。体质测试结果将作为录取的重要参考。
4.笔试成绩与面试成绩按2:1比例折算成学校测试成绩。
(六)录取办法
1.综合成绩折算办法
综合成绩由高考成绩(占85%)、高校考核成绩(占15%)组成 。
综合成绩=高考成绩/高考成绩满分*850(四舍五入取2位小数)+ 高校考核成绩(折算为满分150,四舍五入取2位小数)。
2.确定录取名单
全程参加学校所有项目考核的考生,方可进入学校综合成绩排序。
对于第一类考生,根据考生填报志愿和在相关省份强基计划的招生名额,按考生综合成绩由高到低顺序、按“分数优先,平行志愿”投档规则确定强基计划预录取名单。同分排序规则:依次按学校测试成绩、学校测试的笔试成绩、高考成绩、高考语文成绩、高考数学成绩、高考英语成绩排序。
对于第二类考生,综合成绩达到所在省份同一招生组别第一类考生最低录取分数线,我校追加计划予以录取。
7月5日前,学校招生工作小组按招生计划审定强基计划预录取名单,并报各省级招办审核,办理录取手续。被正式录取的考生不再参加本省(自治区、直辖市)后续高考志愿录取;未被录取的考生可正常参加本省(自治区、直辖市)后续各批次高考志愿录取。
四、培养特色
(一)“荣誉学院+本研衔接”的培养体系
纳入荣誉学院培养体系:依托竺可桢学院实施“特别培养”,着力培育知识、能力、素质、人格俱佳的新时代拔尖创新人才。构建更紧密的本研衔接:单独制定本硕博衔接培养方案,大四提前对接研究生培养,保证本研有机衔接。配备更专业的导师队伍:从入学开始配备德育导师和专业导师,实施分专业的就业工作规划,实现人生和学术的全面领航。
(二)“基础学科+特色方向”的专业体系
培育更一流的专业品牌:强基计划招生专业均为浙江大学高峰学科及一流骨干基础学科建设专业,专业方向设置根据国家战略需求进行了系统优化设计,确保“强基计划”人才培养质量。
(三)“通专跨+国际化”的课程体系
强化更扎实的基础训练:推行通识教育、专业教育、交叉培养的深度融合,推进“导师制、小班化、个性化、国际化”创新培养。推进更顶尖的国际合作:与世界顶尖大学合作全面实施高质量国际化培养。开拓更畅通的成长渠道:设有竺可桢奖学金、十佳大学生等各类奖学金和荣誉称号。本科阶段在海外交流实践、基层实践计划项目等方面予以优先安排,研究生阶段加大发展性资助,在博士生学术新星计划、博士生海外联合培养等方面予以优先安排。
(四)“科教协同+产教融合”的平台体系
塑造更卓越的创新能力:以“基于国家重大战略需求的创新”和“基于紧缺关键领域创新的创业”为导向,全链条推进创新创业教育,建设校内外创新创业实践和孵化基地,支持学生在高水平竞赛和成果转化活动中提升创新创业能力。强化更深度的科教协同:依托国家重大科技基础设施、国家重点实验室、教育部前沿科学中心、集成攻关大平台、国家基金委基础科学中心、之江实验室等重大科研平台所承担的重大科研任务,支持学生参与基础研究、前沿交叉研究和颠覆性技术攻关,切实增强学生的创新意识和科研攻关能力。对接更宽广的实践平台:引入行业导师、国家重大工程技术总师参与协同育人,支持学生在高水平竞赛和成果转化活动中提升创新创业能力。
五、其他说明
(一)学生综合素质档案由省级教育行政部门负责直接或汇总各中学报考学生综合素质档案后上传至报名系统。
(二)对于综合素质档案造假或在高校考核中舞弊的考生,将取消强基计划的报名、考试和录取资格,并将有关情况通报有关省级招生考试机构或教育行政部门,取消其当年高考报名、考试和录取资格,并视情节轻重给予3年内暂停参加各类国家教育考试的处理。已经入学的,按教育部和我校相关规定处理取消学籍,毕业后发现的取消毕业证、学位证。中学应当对所出具的材料认真核实,出现弄虚作假情形的,我校保留采取相关措施的权利。
(三)强基计划录取考生入学后原则上不转专业,本科阶段转专业范围原则上限于本校强基计划招生专业之内。
(四)选拔测试期间,考生的交通、食宿等费用自理。入围高校考核的家庭经济困难考生可向我校提出申请,我校可酌情提供保障性路费和住宿补贴。
(五)学校考核工作方案可能将视本地疫情防控情况作出相应调整,届时将另行通知。
(六)学校未委托任何个人或中介组织开展强基计划等考试招生有关工作,不举办任何形式的营利性培训活动。
六、监督保障机制
(一)我校基础学科招生改革试点招生工作在浙江大学招生工作小组的领导下,由浙江大学招生办公室负责具体工作的组织和实施。我校在实施本简章的过程中做到招生方案公开、选拔方法公平、录取标准公示。
(二)我校将对录取的学生进行入学资格复查,对不具备入学资格的学生,按教育部相关规定处理。
(三)浙江大学基础学科招生改革试点工作接受浙江大学纪检、监察部门全程监督,并接受社会监督。
七、联系方式
通讯地址:浙江省杭州市浙江大学紫金港校区东1A-126浙江大学本科生招生办公室
邮编:310058
招生咨询电话:0571-87951006
传真:0571-88981979
电子邮件:zsc@zju.edu.cn
浙江大学招生网:http://zdzsc.zju.edu.cn
浙江大学纪委(监察处):电话 0571-88981497,邮箱 jjjc@zju.edu.cn
阳光高考信息平台:gaokao.chsi.com.cn
八、本简章由浙江大学本科生招生办公室负责解释。
浙江大学重点学科
一级学科国家重点学科:数学、动力工程及工程热物理、园艺学、化学、电气工程、农业资源利用、机械工程、控制科学与工程、植物保护、光学工程、土木工程、管理科学与工程、材料科学与工程、生物医学工程。
二级学科国家重点学科:宪法学与行政法学、凝聚态物理、通信与信息系统、作物遗传育种、肿瘤学、教育史、植物学、计算机应用技术、特种经济动物饲养、应用心理学、生物物理学、化学工程、内科学(传染病)、中国古典文献学、生态学、农业机械化工程、儿科学、理论物理、固体力学、环境工程、外科学。
国家重点(培育)学科:外国哲学、政治经济学、计算机软件与理论、生物化工、动物营养与饲料科学、病理学与病理生理学、妇产科学、眼科学、药物分析学、农业经济管理。



