2020年湖南高考录取查询时间及入口
高考录取工作正在进行中,考试院将会陆续发布各类高考信息和录取结果。录取工作是一个持续的过程,录取结果也将分阶段陆续公布,考生如果暂时没有查询到个人录取结果,请耐心等待。

2020湖南录取时间安排

2020湖南高考录取查询入口

<<<点击进入>>>
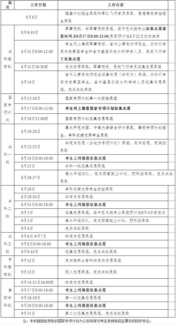
录取批次与时间安排
我省的招生录取工作分六批进行,各批次录取的院校和时间安排如下:
本科提前批:军事院校(含武警);公安院校(含警官、刑警院校)及政法院校的侦查学、治安学、刑事科学技术、边防管理等专业;航海类专业;省内公费定向师范生专业;农村订单定向免费医学生专业;基层农技水利特岗人员招生专业;民航飞行学员招生专业;其他院校,包括外交学院、国际关系学院、北京电子科技学院、上海海关学院、中国消防救援学院、教育部直属师范大学公费师范生招生、香港中文大学、香港城市大学等;艺术院校(专业),包括经教育部批准的部分独立设置的本科艺术院校和参照此类院校招生办法执行的院校的艺术类本科专业,以及所有在湘招生一本院校的艺术类本科专业。录取时间为8月9日至14日,其中艺术类专业预计在8月21日左右结束。
国家专项计划:实施国家专项计划招生的中央部门和地方本科一批招生高校。录取时间为8月15日至18日。
本科一批:重点本科院校和参加该批录取的一般本科院校。其中,高水平艺术团、中南大学综合评价录取、高校专项计划、单科成绩优秀考生招生录取时间为8月18日至20日,其他本科一批计划录取时间为8月21日至27日。
本科二批:参加该批录取的一般本科院校(含民办本科院校)和职高对口招生本科专业(省内公费定向师范招生专业除外)。录取时间为8月28日至9月4日。
本科三批:本科独立学院(含独立学院的艺术、体育专业)。录取时间为9月5日至10日。
专科提前批:公安院校(含警官、刑警院校)的公安专科专业;航空、航海专科专业;经教育部批准的部分独立设置的本科艺术院校的专科艺术专业;定向培养士官专业;其他类专业等。录取时间为9月12日至13日。
高职专科批:其他有专科招生计划的招生院校(含职高对口专科专业)。录取时间为9月14日至21日。



