2021湖北高考专科分数线:200分
时间:
分数线
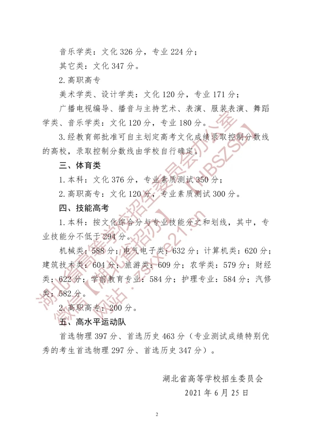
2021年湖北高考的各批次分数线已经公布了,其中,专科线首选物理200分,首选历史200分,下面是相关信息,赶快来看吧!

2021湖北高考分数线


2021湖北高考投档方式
(1)本科提前批、本科普通批、高职高专提前批、高职高专普通批的平行志愿,根据考生高考文化成绩(含政策性加分)、志愿顺序,按照院校专业组计划数 1:1的比例,从高分到低分投档,由高校负责录取。
(2)艺术本科 A中的梯度志愿,投档时将达到文化录取控制分数线且专业合格的第一志愿考生档案全部投给高校,由高校按向社会公布的录取规则录取。第一志愿生源不足的再投第二志愿,第二志愿不足的投第三志愿。凡报考省统考专业涵盖的校考考生,必须参加全省专业统考,且达到全省统一划定的专业本科合格线。
(3)艺术本科 A中的平行志愿、艺术本科 B和艺术高职高专批,在考生专业和文化成绩均达到相应招生类别和层次录取控制分数线的基础上,依投档成绩和平行志愿投档规则从高分到低分投档,由高校负责录取,投档比例 1:1。
体育本科批和体育高职高专批,在考生文化成绩和体育专业素质测试成绩均达到相应层次录取控制分数线的基础上,依投档成绩和平行志愿投档规则从高分到低分投档,由高校负责录取,投档比例 1:1。



