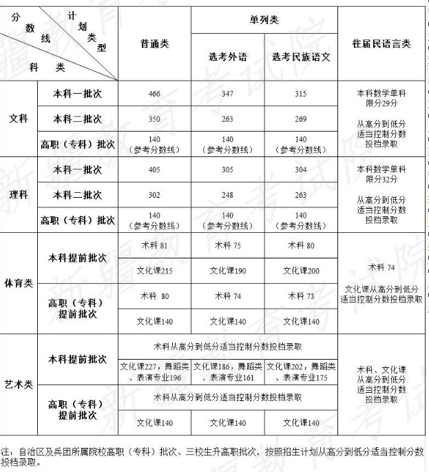
2021新疆各批次录取分数线最新公布
时间:
分数线
2021新疆各批次录取分数线已经公布,小编整理了相关信息,来看一下!
2021新疆各批次录取分数线最新公布

填报高考志愿的技巧
1.第一志愿很关键
许多考生及家长名校情结很重,一心想进名校。高考志愿填报最关键、最核心、最重要的,是所报志愿尤其是第一志愿能否抛档、能否录取。因为重点名校的第一志愿录取率一般都在百分之百,要一矢中的。如果你冒险搏高,不留余地,就会导致风险很大。如果将所选择的学校适当下降一个档次,还可将所选择的专业适当上升一个档次。
2.了解大学的真实情况
全面了解学校各方面的情况。如学校的办学历史、发展过程,是属于本科一批还是本科二批招生,是否属于"985工程"、"211工程"院校,学校的强势学科、特色专业有哪些,是否有重点学科,师资力量如何,总体就业率怎样,保送研究生或考研录取的比例如何,文理科的均衡情况怎样,等等。



