新疆2021年高考什么时间开始录取 录取时间安排
时间:
录取查询
新疆2021年高考什么时候开始录取?小编整理了相关内容,来看一下吧!

新疆2021年高考什么时候开始录取
新疆2021年普通高校招生录取工作计划7月9日正式开始,预计8月28日结束。各批次未完成计划将陆续安排5次网上征集志愿,请考生及家长密切关注新疆招生网(网址:http://www.xjzk.gov.cn)、“新疆招生”微信公众号发布的录取进程安排和工作动态等相关信息。
自治区教育考试院提醒广大考生及家长,自治区2021年普通高校招生本科提前批次网上填报志愿截止时间为7月3日18时,其他批次志愿填报截止时间为7月4日23时。录取期间,从本科一批次征集志愿开始,每次征集志愿时,考生可填报、修改后续批次志愿。请考生及家长统筹规划好志愿填报时间,客观理性填报志愿。
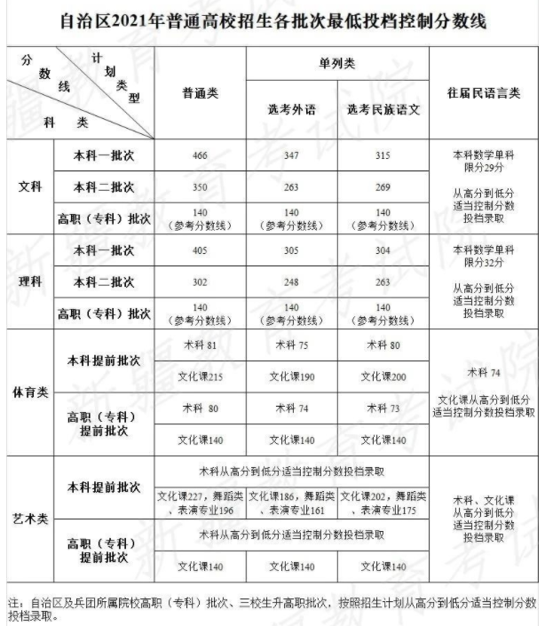
2021年新疆分数线




