文综试题
数学试题
理综试题
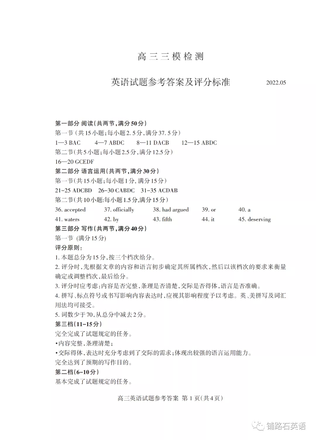
英语试题
语文试题
考题汇总
江南电竞logo
>
>
山东高考
>
山东高考试题
>
山东英语试题
>
2022届山东省泰安市高考5月三模英语试题及答案
时间:
2022-05-24 12:12
英语试题
相关文章
齐鲁名校联盟·天一大联考2025届高三上第二次联考日语试题及答案
10-12
齐鲁名校联盟·天一大联考2025届高三上第二次联考英语试题及答案
10-12
山东新高考联合质量测评2025届高三10月联考英语试题及答案
10-11
泰安市肥城市2024-2025学年高三上学期开学考英语试题及答案
09-17
山东省青岛市2025届高三期初调研检测英语试题及答案
09-13
山东衡水金卷2025届高三上学期九月摸底联考英语试题及答案
09-09
山东百师联盟2025届高三开学摸底联考英语试题及答案
09-09
热门推荐
2021年全国乙卷英语真题答案解析
06-08
2022年新高考II卷(新高考二卷)英语试卷真题与答案解析
07-14
2022年新高考I卷(新高考一卷)英语试卷真题与答案解析
06-08
4
2023四省联考英语试题及答案解析
5
2021年高考全国甲卷英语答案解析
6
2022年北京朝阳区高三二模英语试题及答案
7
2023山东外语听力考试成绩公布?附2023山东英语听力成绩查询入口
8
2022年高考全国乙卷英语试卷真题与答案解析
9
2023年武汉二调英语考试试卷及参考答案
10
四省联考2023高三英语试卷及答案
最新文章
广东2025十大高职自主招生院校排名 哪些值得推荐
揭秘艺考 综合类大学推荐
湖南2025十大高职单招院校排名 哪些值得推荐
吉林2025艺术统考各类别考试时间安排 几月几号开考
湖北2025十大高职单招院校排名 哪些值得推荐
艺考与单招 你了解多少
河南2025十大高职单招院校排名 哪些值得推荐
艺考的魅力 让你未来无限可能
2025立冬是几月几日 具体什么时间立冬节气
山东2025十大高职单招与综合评价招生院校排名 哪些值得推荐
艺考就业方向 你不可不知的机会
半岛网页版登录入口
|
江南在线
|
星空平台客服
|
IM在线
|
开云在线开户/注册/备用/官网
|
乐竞在线注册
|
完美在线
|
江南官方网站·(中国)集团股份有限公司
|
江南注册
|