文综试题
数学试题
理综试题
英语试题
语文试题
考题汇总
江南电竞logo
>
>
吉林高考
>
吉林高考试题
>
吉林文综试题
>
2022届长春市高三四模文综试题及答案
时间:
2022-05-25 14:02
文综试题
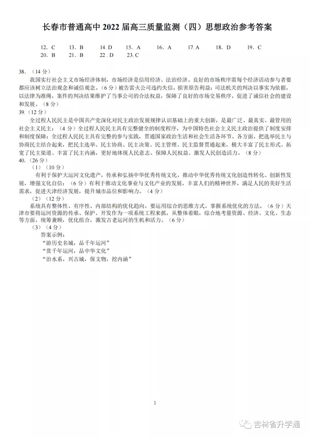
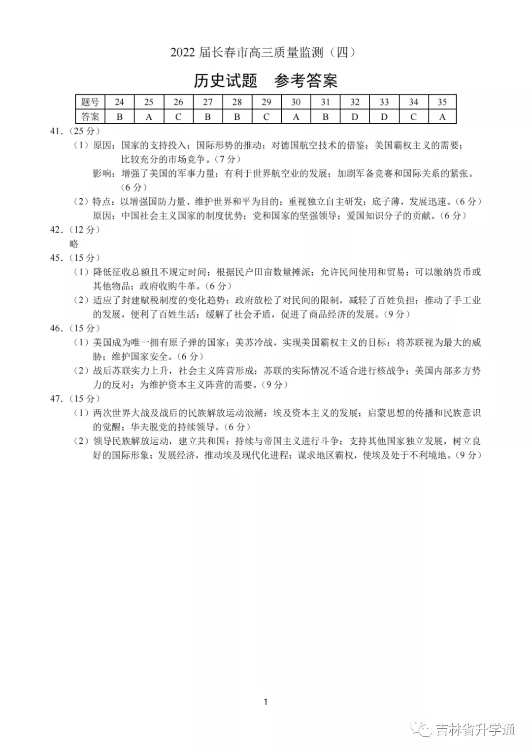
2022届长春市四模文综
2022届长春市四模文综答案
相关文章
吉林梅河口五中2024-2025学年高三上学期10月月考历史试题及答案
10-19
2025届九师联盟高三10月联考地理试题及答案
10-11
2025届九师联盟高三10月联考历史试题及答案
10-11
2025届九师联盟高三10月联考政治试题及答案
10-11
东北师大附中2024-2025学年高三上学期第一次摸底考历史试题及答案
10-05
2024年新高考吉林卷地理真题试题及答案
06-17
2024年新高考吉林卷历史真题试题及答案
06-17
热门推荐
2022年高考全国乙卷文综试卷真题与答案解析
06-13
2022年高考全国甲卷文综试卷真题与答案解析
06-13
2022年广东高考地理试卷真题及答案解析(已更新)
06-17
4
2022年湖南高考地理试卷真题及答案解析(已更新)
5
2022年山东高考政治试卷真题及答案解析
6
2022年河北高考政治试卷真题及答案解析
7
2022全国乙卷文综试题难度分析
8
2022年广东高考政治试卷真题及答案解析
9
2022年山东高考地理试卷真题及答案解析
10
2022年河北高考地理试卷真题及答案解析
最新文章
广东2025十大高职自主招生院校排名 哪些值得推荐
揭秘艺考 综合类大学推荐
湖南2025十大高职单招院校排名 哪些值得推荐
吉林2025艺术统考各类别考试时间安排 几月几号开考
湖北2025十大高职单招院校排名 哪些值得推荐
艺考与单招 你了解多少
河南2025十大高职单招院校排名 哪些值得推荐
艺考的魅力 让你未来无限可能
2025立冬是几月几日 具体什么时间立冬节气
山东2025十大高职单招与综合评价招生院校排名 哪些值得推荐
艺考就业方向 你不可不知的机会
半岛网页版登录入口
|
江南在线
|
星空平台客服
|
IM在线
|
开云在线开户/注册/备用/官网
|
乐竞在线注册
|
完美在线
|
江南官方网站·(中国)集团股份有限公司
|
江南注册
|