高中英语
高中语文
高中数学
高中历史
高中物理
高中化学
高中政治
高中理综
高中文综
高中地理
高中生物
江南电竞logo
>
>
山东高考
>
山东高考复习
>
山东高中化学
>
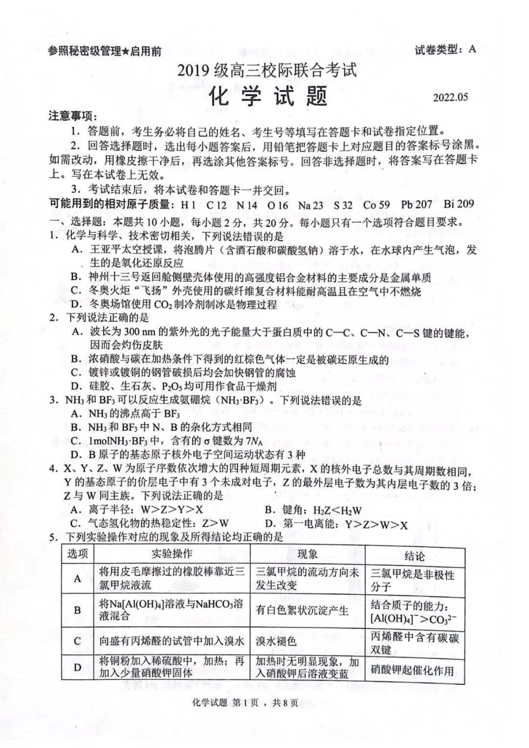
2022届山东省日照高考三模化学试题及答案
时间:
2022-06-01 21:51
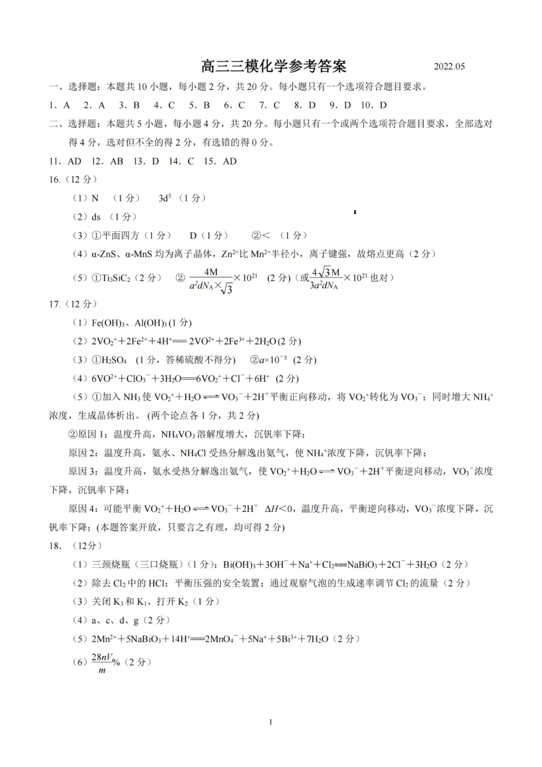
高中化学
参考答案
相关文章
山东济南2024年7月高二期末学习质检化学试题及答案
07-17
山东聊城2023-2024学年高二下学期期末抽测化学试题及答案
07-16
山东枣庄2024年7月高二期末教学质检化学试题及答案
07-13
山东淄博2023-2024学年度高二下学期期末质检化学试题及答案
07-13
山东潍坊2023-2024学年高一上学期期末化学试题及答案
02-16
山东淄博2023-2024学年高一上学期期末化学试题及答案
02-16
山东济宁2023年高二上学期期中考化学试题及答案
12-10
热门推荐
选科不选化学大学还要学吗 还能学吗
09-28
化学到了高二会很难吗 难度会变大吗
09-28
学好高中化学的方法和技巧 怎样提高化学成绩
09-11
4
高中化学知识点总结 化学怎么样快速提分
5
高中化学重要知识点归纳 化学怎样学好
6
化学选科重要吗 选化学好不好
7
怎样才能学好高中化学 有什么方法
8
怎么学高中化学 最快最有效的方法
9
高三化学怎么快速提分 有哪些窍门
10
高三化学复习中查缺补漏的技巧 如何复习
最新文章
广东2025十大高职自主招生院校排名 哪些值得推荐
揭秘艺考 综合类大学推荐
湖南2025十大高职单招院校排名 哪些值得推荐
吉林2025艺术统考各类别考试时间安排 几月几号开考
湖北2025十大高职单招院校排名 哪些值得推荐
艺考与单招 你了解多少
河南2025十大高职单招院校排名 哪些值得推荐
艺考的魅力 让你未来无限可能
2025立冬是几月几日 具体什么时间立冬节气
山东2025十大高职单招与综合评价招生院校排名 哪些值得推荐
艺考就业方向 你不可不知的机会
半岛网页版登录入口
|
江南在线
|
星空平台客服
|
IM在线
|
开云在线开户/注册/备用/官网
|
乐竞在线注册
|
完美在线
|
江南官方网站·(中国)集团股份有限公司
|
江南注册
|