佛山顺德区2024学年高三教学质检(一)地理试题及答案
时间:
广东 文综试题
佛山顺德区2024学年高三教学质检(一)地理考试已于近日开考,为方便考生考后及时查看考试情况,查漏补缺、弥补不足,本文整理了试题答案解析相关信息!
汇总:佛山顺德区2024学年高三教学质检(一)试题及答案汇总
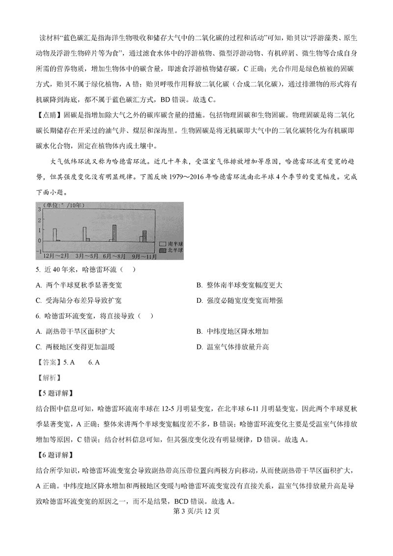
地理试题及答案解析















佛山顺德区2024学年高三教学质检(一)地理考试已于近日开考,为方便考生考后及时查看考试情况,查漏补缺、弥补不足,本文整理了试题答案解析相关信息!
汇总:佛山顺德区2024学年高三教学质检(一)试题及答案汇总
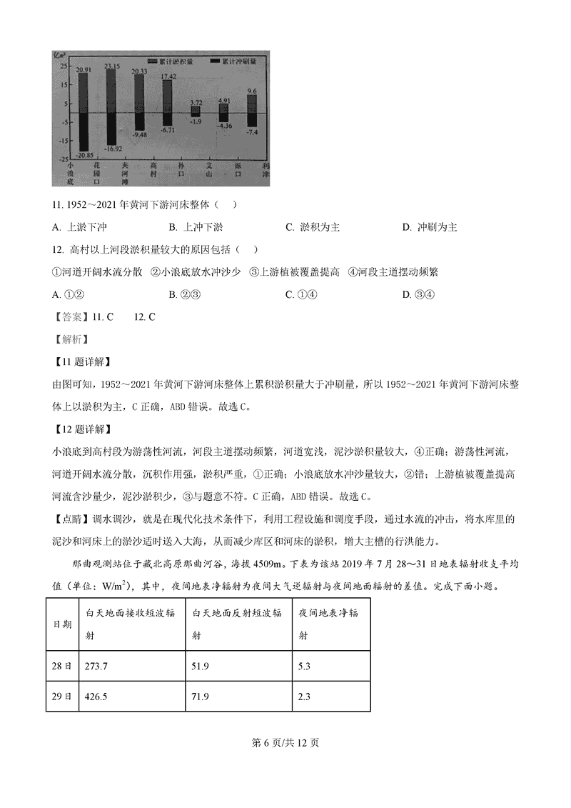
地理试题及答案解析














