河南天一大联考2024年11月高二上学期期中生物试题及答案
时间:
河南 高中生物
河南天一大联考2024年11月高二上学期期中生物考试已于近日开考,为方便考生考后及时查看考试情况,查漏补缺、弥补不足,本文整理了试题答案解析相关信息!
汇总:河南天一大联考2024-2025学年高二上学期11月期中试题及答案汇总
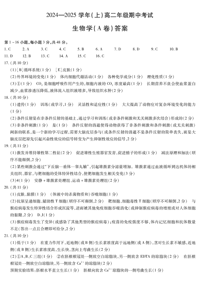
生物试题及答案解析





河南天一大联考2024年11月高二上学期期中生物考试已于近日开考,为方便考生考后及时查看考试情况,查漏补缺、弥补不足,本文整理了试题答案解析相关信息!
汇总:河南天一大联考2024-2025学年高二上学期11月期中试题及答案汇总
生物试题及答案解析




