江南电竞logo >贵州高考 >贵州高考复习 >贵州高中物理 >

贵州九师联盟2024-2025学年高二上学期11月联考物理试题及答案

时间: 贵州 高中物理

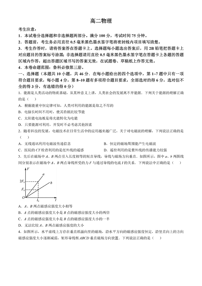
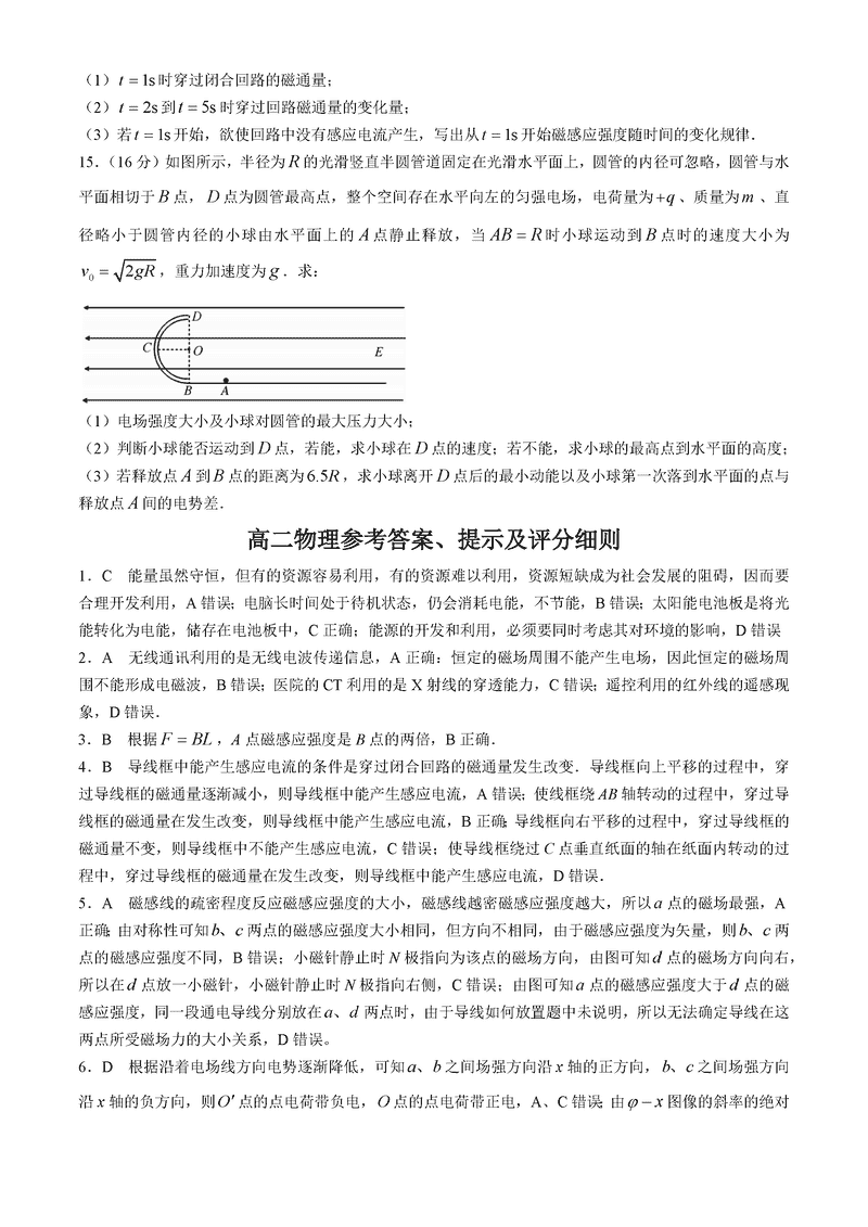
贵州省九师联盟2024-2025学年高二上学期11月联考物理考试已于近日开考,为方便考生考后及时查看考试情况,查漏补缺、弥补不足,本文整理了试题答案解析相关信息!


物理试题及答案解析