江南电竞logo >江苏高考 >江苏高考试题 >江苏理综试题 >

南京协同体七校2025届高三期中联考生物试题及答案

时间: 江苏 理综试题

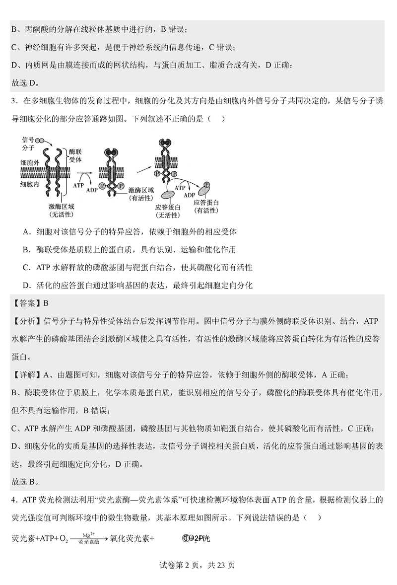
南京协同体七校2025届高三期中联考生物考试已于近日开考,为方便考生考后及时查看考试情况,查漏补缺、弥补不足,本文整理了试题答案解析相关信息!

汇总:南京协同体七校2025届高三期中联考试题及答案汇总

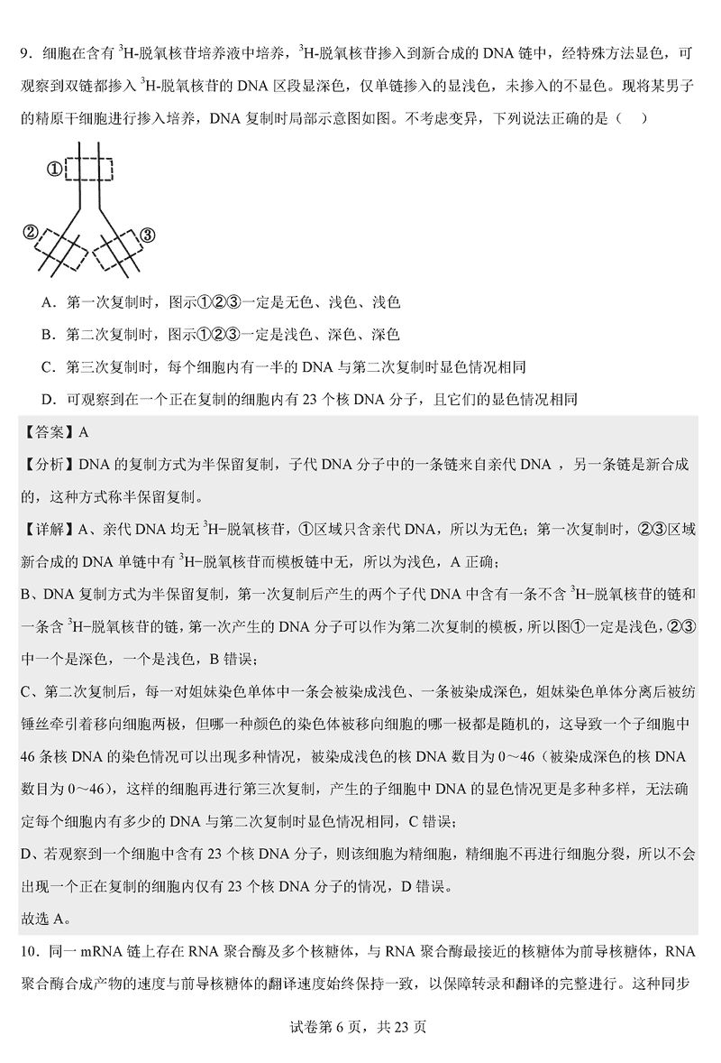
生物试题及答案解析