2025届全国T8八省八校高三12月联合测评生物试题及答案
时间:
理综试题
2025届全国T8八省八校高三12月联合测评生物考试已于近日开考,为方便考生考后及时查看考试情况,查漏补缺、弥补不足,本文整理了试题答案解析相关信息!
汇总:2025届全国T8八省八校高三12月联合测评试题及答案汇总
生物试题及答案解析













2025届全国T8八省八校高三12月联合测评生物考试已于近日开考,为方便考生考后及时查看考试情况,查漏补缺、弥补不足,本文整理了试题答案解析相关信息!
汇总:2025届全国T8八省八校高三12月联合测评试题及答案汇总
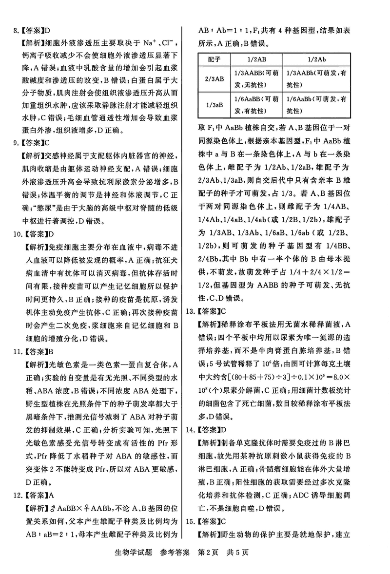
生物试题及答案解析












