河南省TOP二十名校2025届高三上学期调研(三)历史试题及答案
时间:
河南 文综试题
河南省TOP二十名校2025届高三上学期调研(三)历史考试已于近日开考,为方便考生考后及时查看考试情况,查漏补缺、弥补不足,本文整理了试题答案解析相关信息!
汇总:河南省TOP二十名校2025届高三上学期调研考试(三)试题及答案汇总
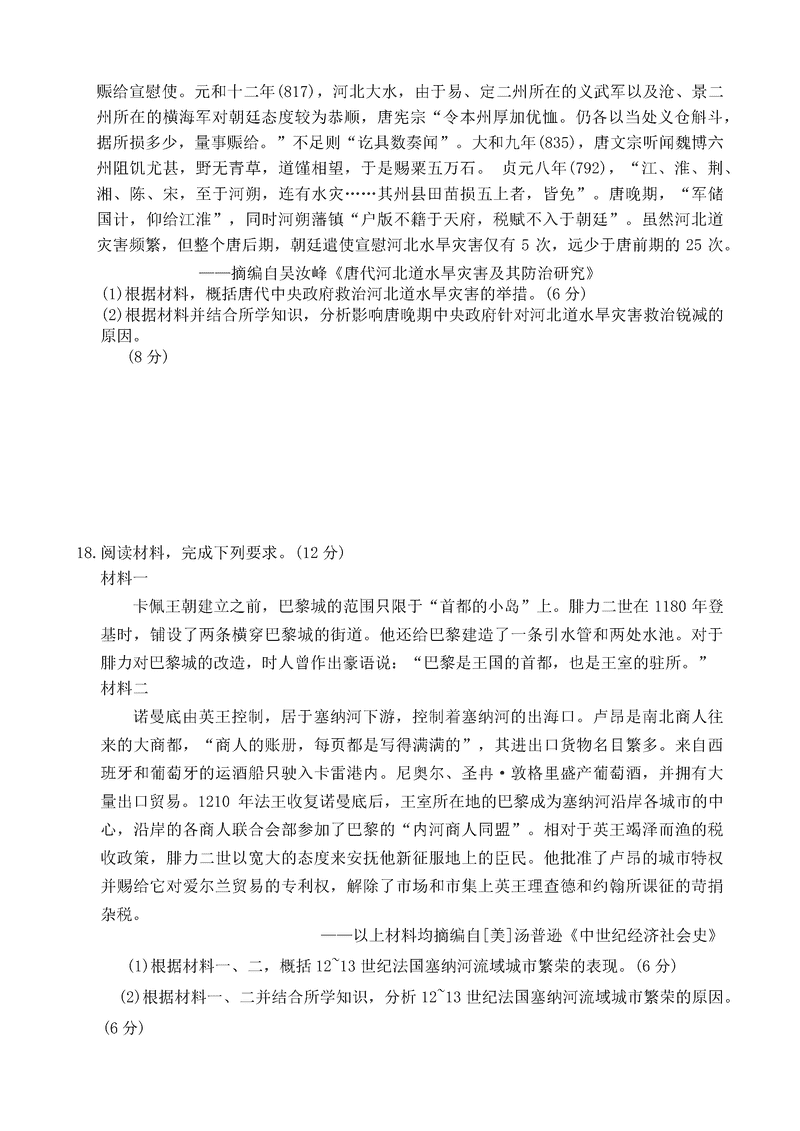
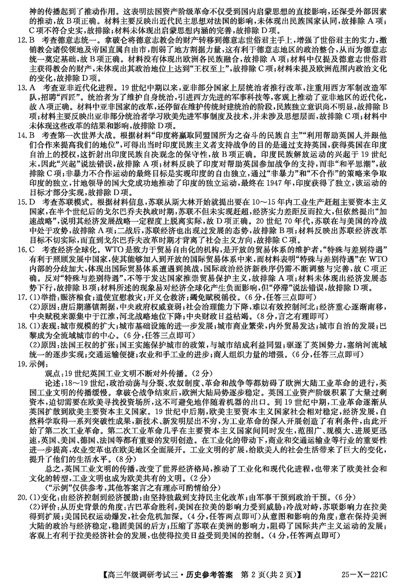
历史试题及答案解析








河南省TOP二十名校2025届高三上学期调研(三)历史考试已于近日开考,为方便考生考后及时查看考试情况,查漏补缺、弥补不足,本文整理了试题答案解析相关信息!
汇总:河南省TOP二十名校2025届高三上学期调研考试(三)试题及答案汇总
历史试题及答案解析







