福建师大附中2024-2025学年高三上12月二模语文试题及答案
时间:
福建 语文试题
福建师大附中2024-2025学年高三上12月二模语文考试已于近日开考,为方便考生考后及时查看考试情况,查漏补缺、弥补不足,本文整理了试题答案解析相关信息!
汇总:福建师大附中2024-2025学年高三上12月二模试题及答案汇总
语文试题及答案解析


















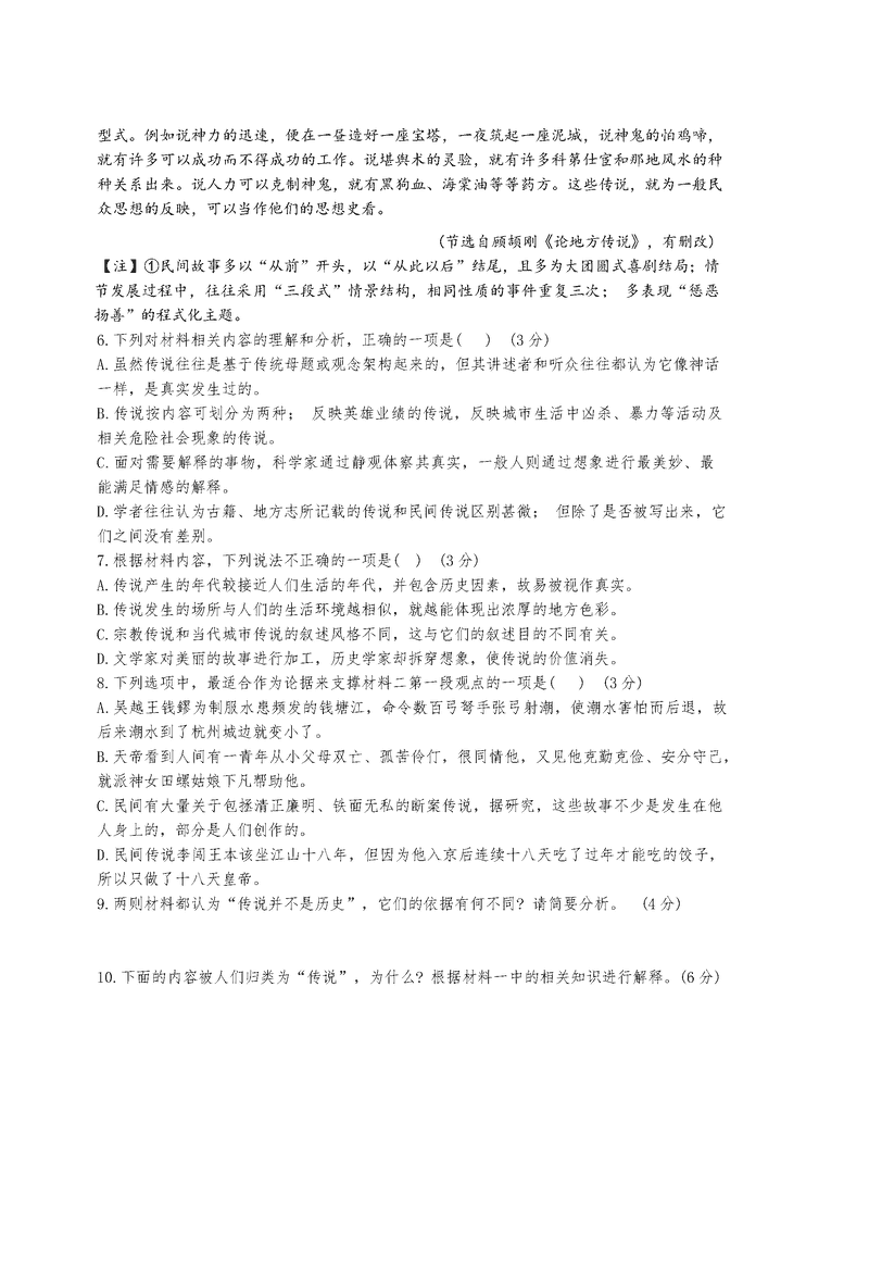
福建师大附中2024-2025学年高三上12月二模语文考试已于近日开考,为方便考生考后及时查看考试情况,查漏补缺、弥补不足,本文整理了试题答案解析相关信息!
汇总:福建师大附中2024-2025学年高三上12月二模试题及答案汇总
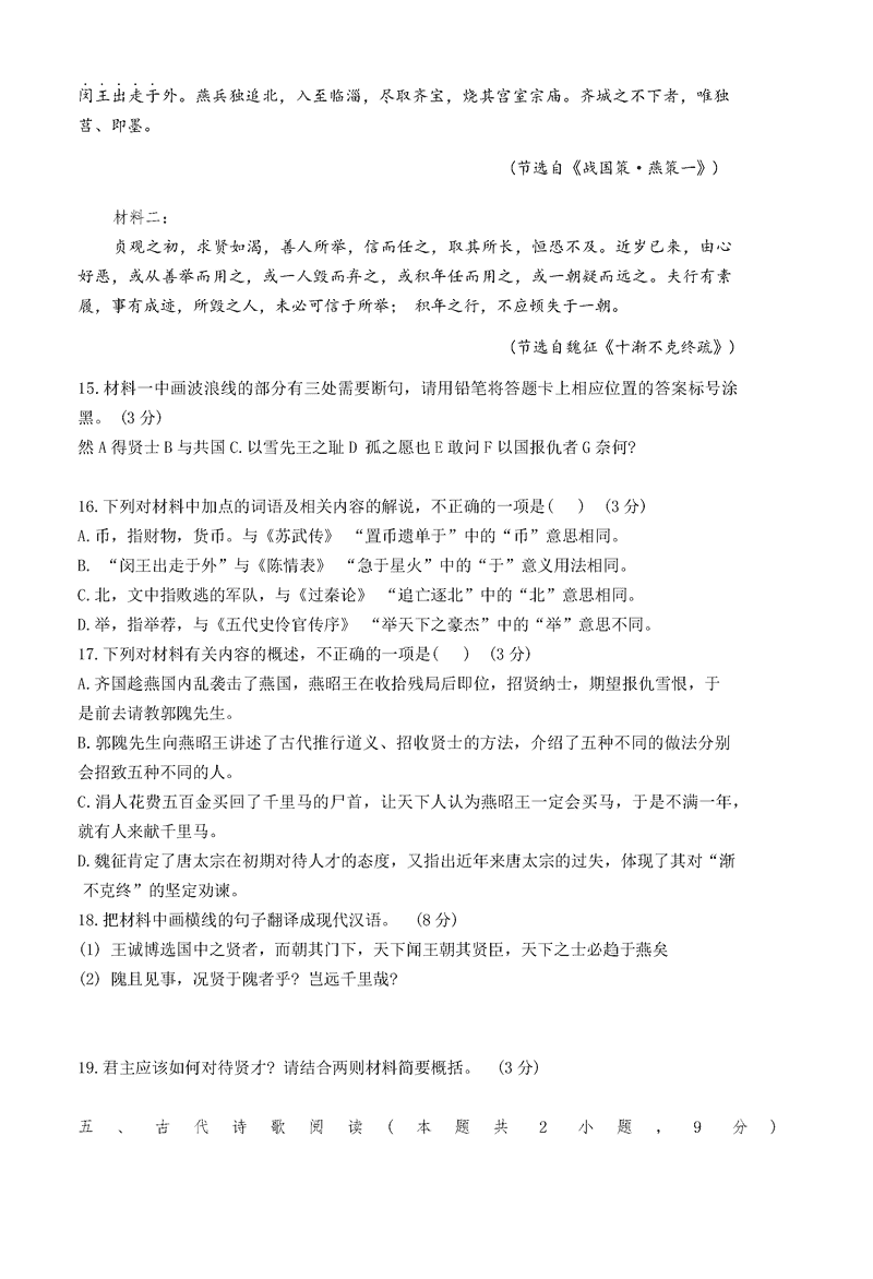
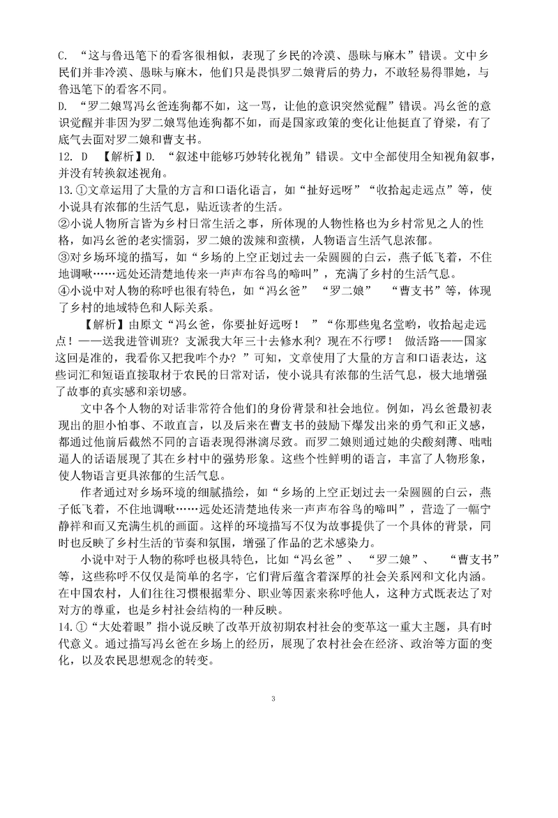
语文试题及答案解析

















