甘肃省部分学校2025届高三上学期第一次联考政治试题及答案
时间:
甘肃 文综试题
甘肃省部分学校2025届高三上学期第一次联考政治考试已于近日开考,为方便考生考后及时查看考试情况,查漏补缺、弥补不足,本文整理了试题答案解析相关信息!
汇总:甘肃省部分学校2025届高三上学期第一次联考试题及答案汇总
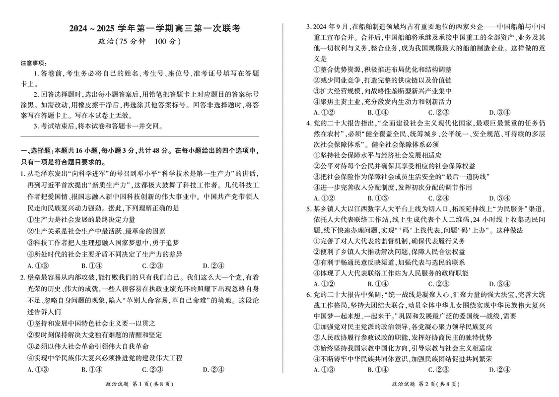
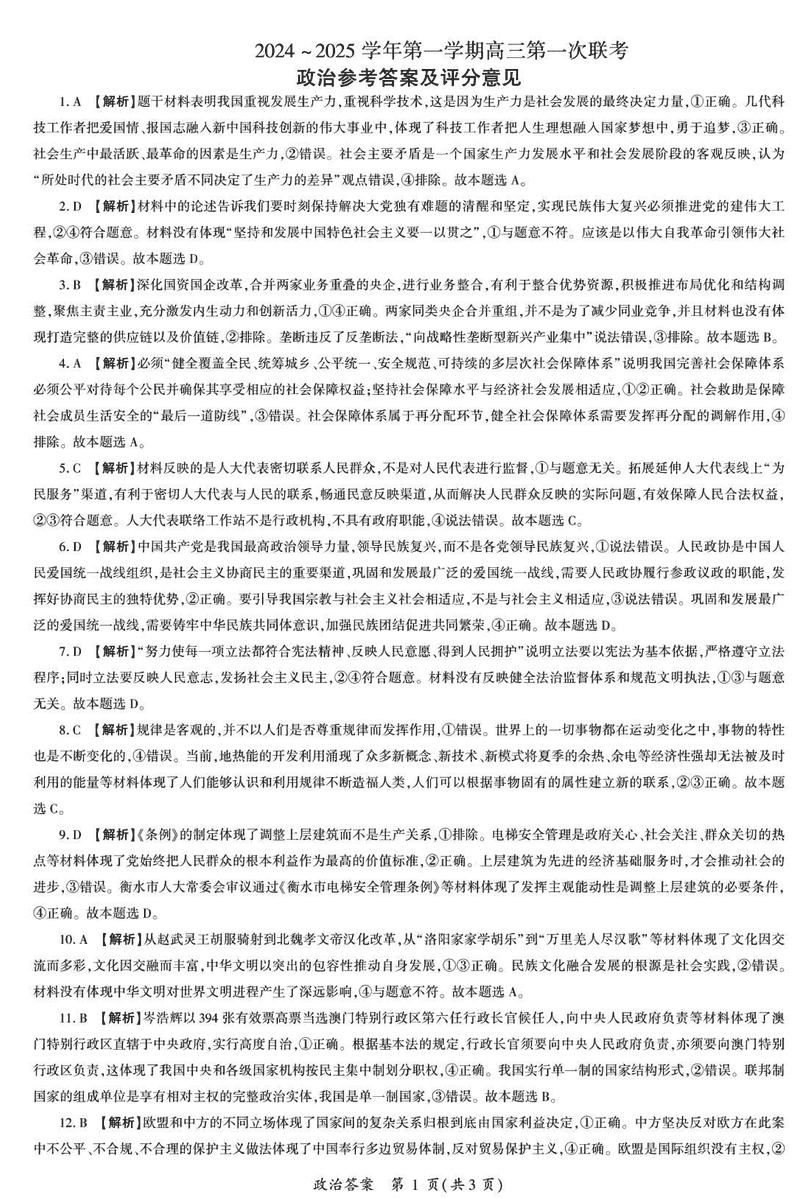
政治试题及答案解析







甘肃省部分学校2025届高三上学期第一次联考政治考试已于近日开考,为方便考生考后及时查看考试情况,查漏补缺、弥补不足,本文整理了试题答案解析相关信息!
汇总:甘肃省部分学校2025届高三上学期第一次联考试题及答案汇总
政治试题及答案解析






