江南电竞logo >湖南高考 >湖南高考试题 >湖南理综试题 >

株洲一模2025届高三上教学质量统测生物试题及答案

时间: 湖南 理综试题

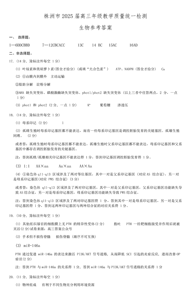
湖南株洲一模2025届高三上教学质量统测生物考试已于近日开考,为方便考生考后及时查看考试情况,查漏补缺、弥补不足,本文整理了试题答案解析相关信息!

汇总:株洲一模2025届高三上教学质量统测试题及答案汇总

生物试题及答案解析