甘肃武威2025届高三上学期1月期末联考生物试题及答案
时间:
甘肃 理综试题
甘肃武威2025届高三上学期1月期末联考生物考试已于近日开考,为方便考生考后及时查看考试情况,查漏补缺、弥补不足,本文整理了试题答案解析相关信息!
汇总:甘肃省武威市2025届高三上学期1月期末联考试题及答案汇总
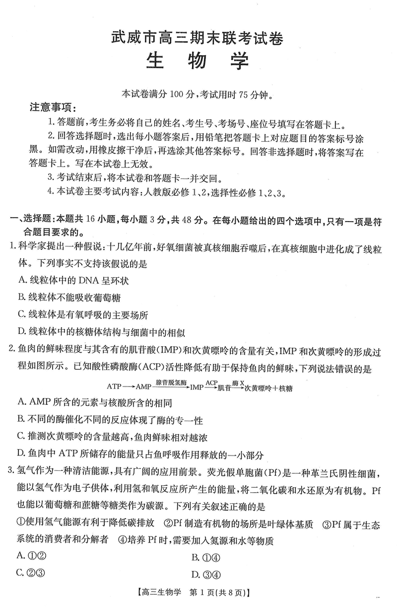
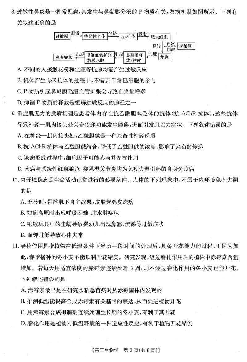
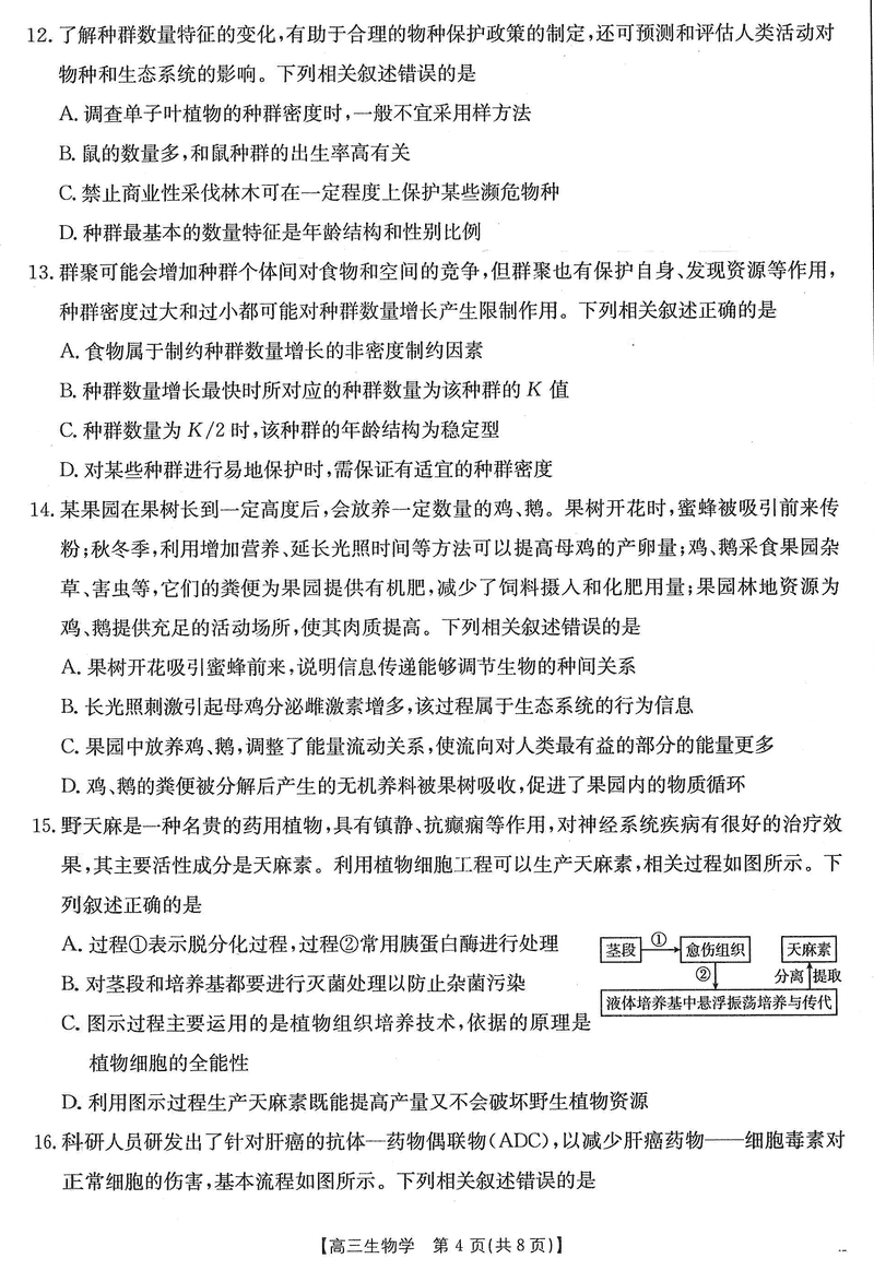
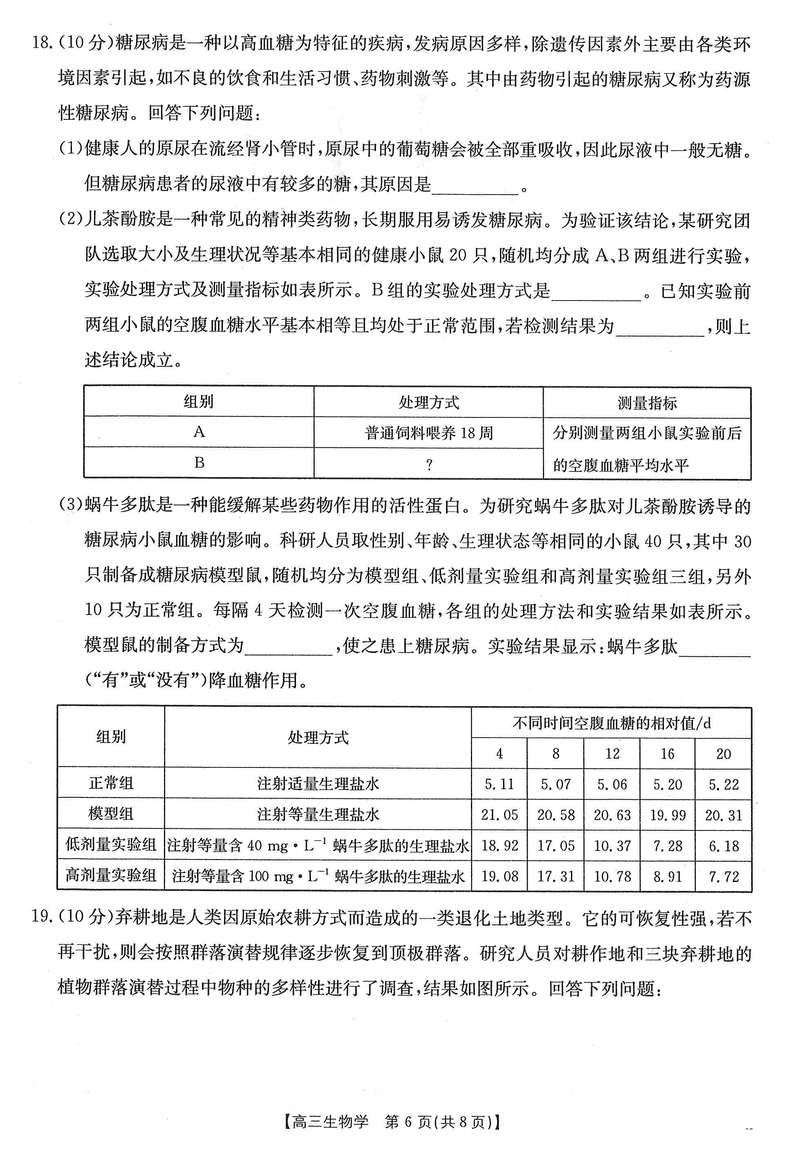
生物试题及答案解析









甘肃武威2025届高三上学期1月期末联考生物考试已于近日开考,为方便考生考后及时查看考试情况,查漏补缺、弥补不足,本文整理了试题答案解析相关信息!
汇总:甘肃省武威市2025届高三上学期1月期末联考试题及答案汇总
生物试题及答案解析








