辽宁名校联盟2025年高三上学期1月联考历史试题及答案
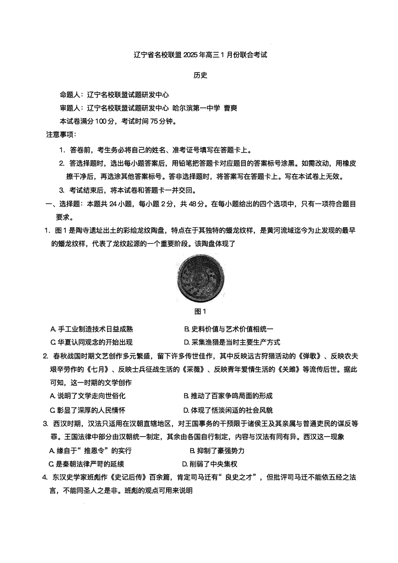
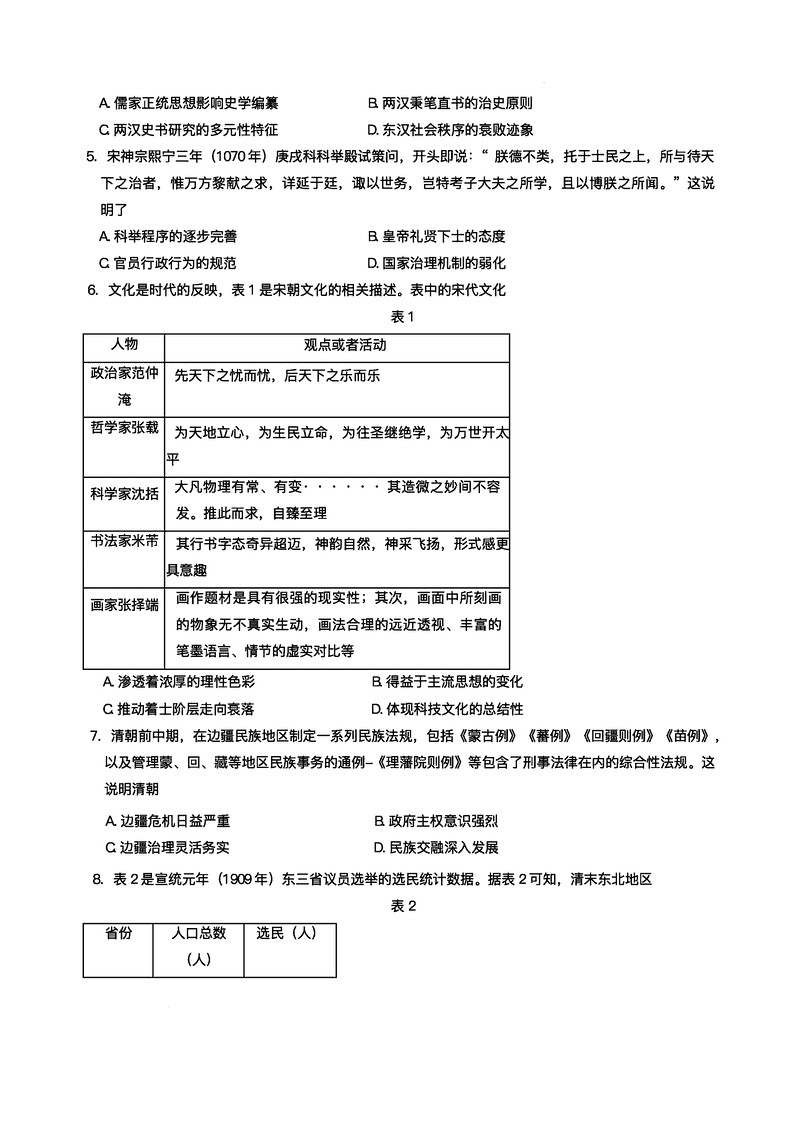
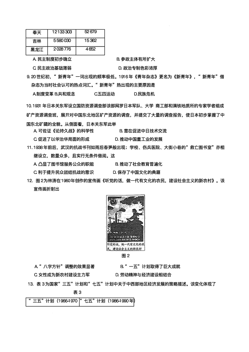
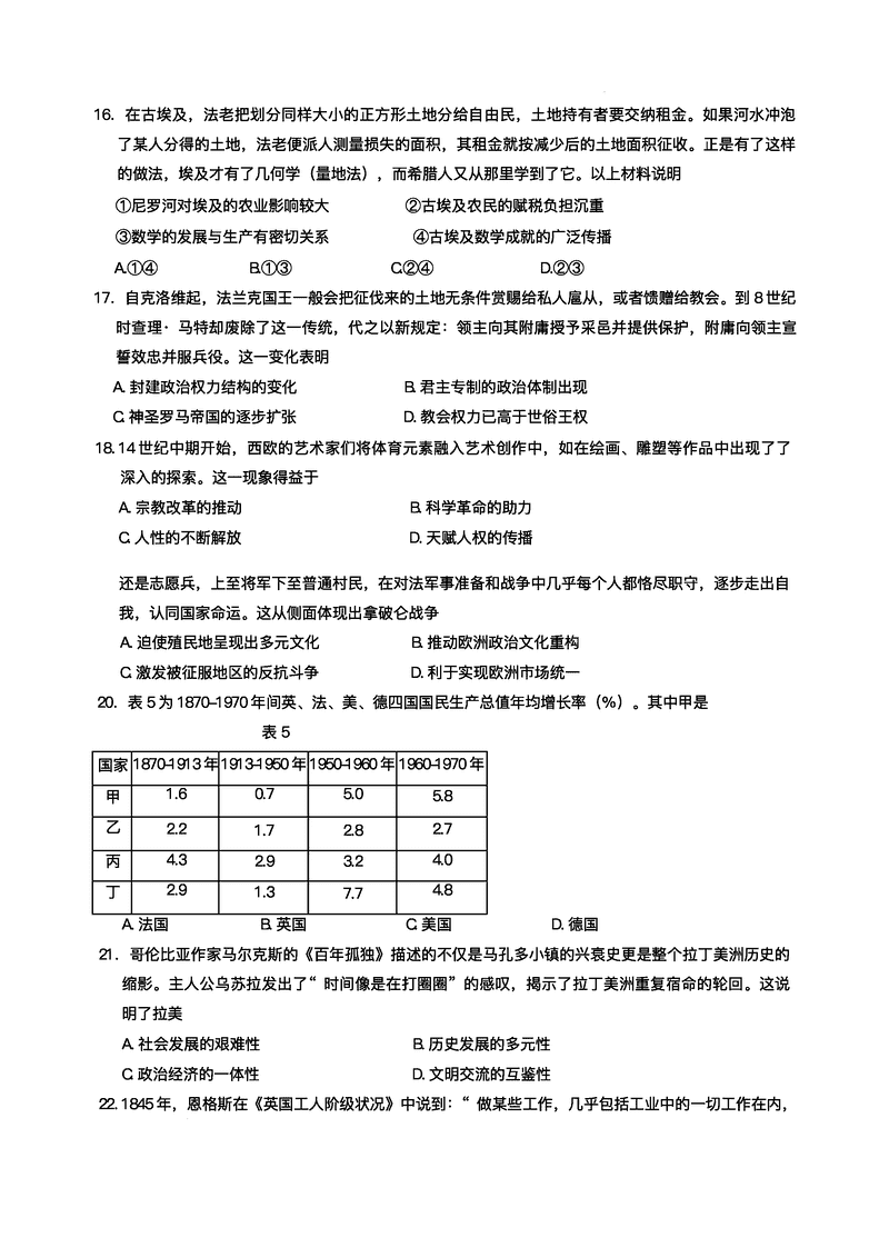
时间:
辽宁 文综试题
辽宁名校联盟2025年高三上学期1月联考历史考试已于近日开考,为方便考生考后及时查看考试情况,查漏补缺、弥补不足,本文整理了试题答案解析相关信息!
汇总:辽宁名校联盟2025年高三上学期1月份联考试题及答案汇总
历史试题及答案解析














辽宁名校联盟2025年高三上学期1月联考历史考试已于近日开考,为方便考生考后及时查看考试情况,查漏补缺、弥补不足,本文整理了试题答案解析相关信息!
汇总:辽宁名校联盟2025年高三上学期1月份联考试题及答案汇总
历史试题及答案解析













