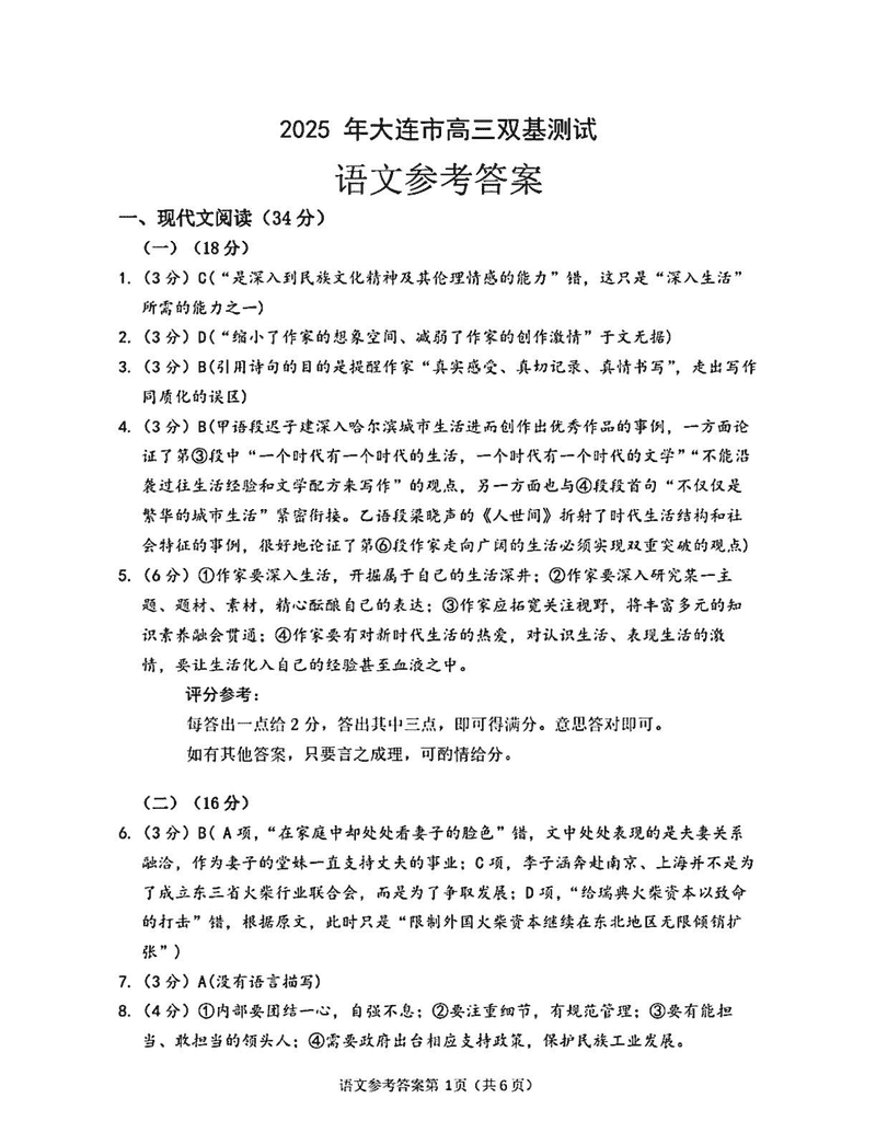
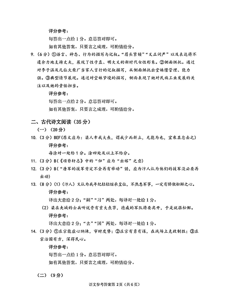
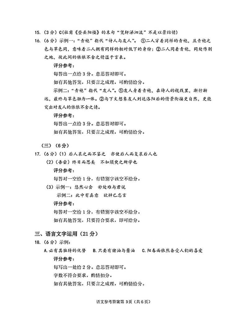
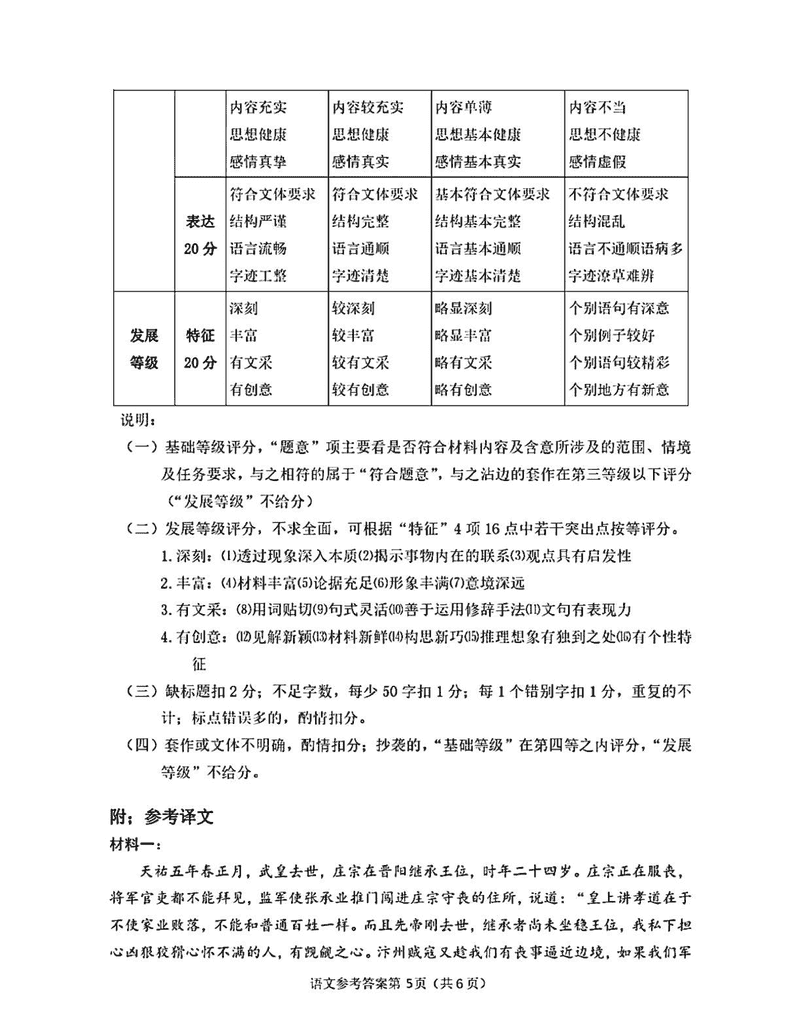
大连市2025年高三1月期末双基测试语文试题及答案
时间:
辽宁 语文试题
大连市2024-2025学年高三1月期末双基测试语文考试已于近日开考,为方便考生考后及时查看考试情况,查漏补缺、弥补不足,本文整理了试题答案解析相关信息!
汇总:辽宁省大连市2024-2025学年高三1月期末双基测试试题及答案汇总
语文试题及答案解析

















大连市2024-2025学年高三1月期末双基测试语文考试已于近日开考,为方便考生考后及时查看考试情况,查漏补缺、弥补不足,本文整理了试题答案解析相关信息!
汇总:辽宁省大连市2024-2025学年高三1月期末双基测试试题及答案汇总
语文试题及答案解析
















