江南电竞logo >福建高考 >福建高考复习 >福建高中化学 >

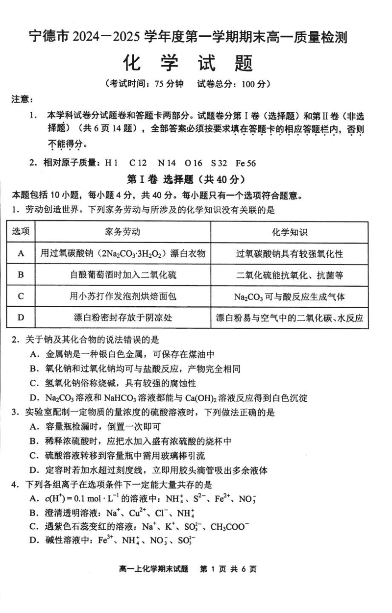
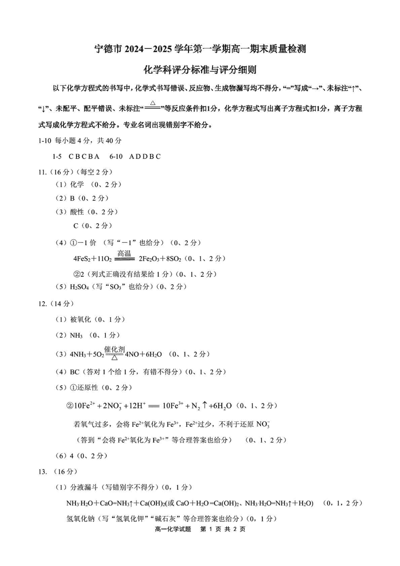
福建宁德2024-2025学年高一上学期1月期末化学试题及答案

时间: 福建 高中化学

福建宁德2024-2025学年高一上学期1月期末化学考试已于近日开考,为方便考生考后及时查看考试情况,查漏补缺、弥补不足,本文整理了试题答案解析相关信息!

化学试题及答案解析