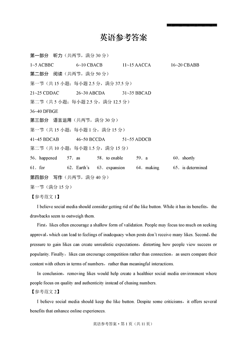
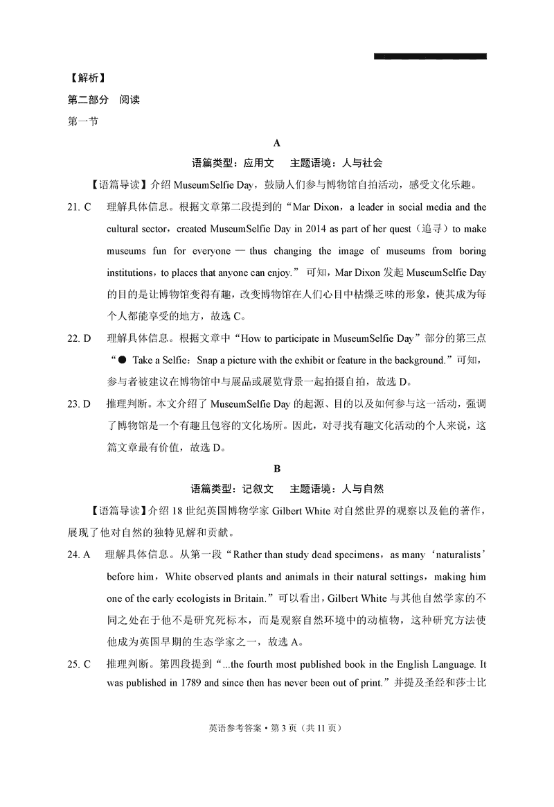
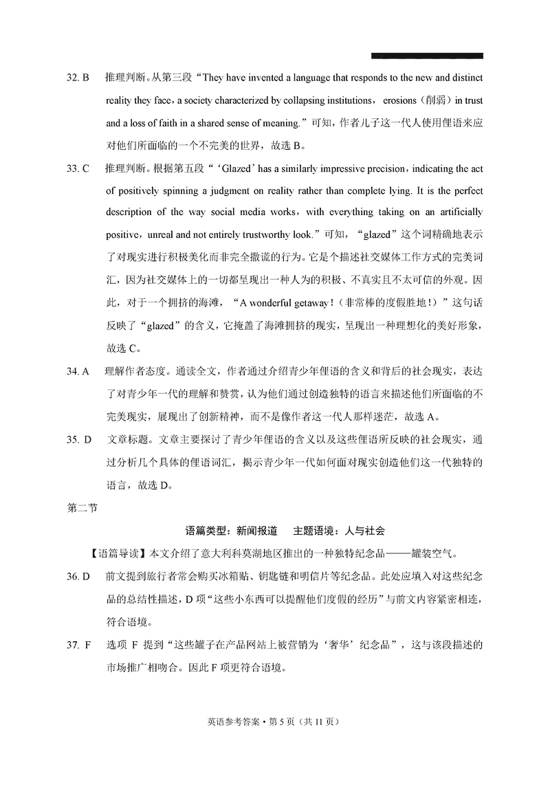
重庆巴蜀中学高2025届2月适应性月考(五)英语试题及答案
时间:
重庆 英语试题
重庆市巴蜀中学高2025届2月适应性月考(五)英语考试已于近日开考,为方便考生考后及时查看考试情况,查漏补缺、弥补不足,本文整理了试题答案解析相关信息!
汇总:重庆市巴蜀中学高2025届2月适应性月考(五)试题及答案汇总
英语试题及答案解析























重庆市巴蜀中学高2025届2月适应性月考(五)英语考试已于近日开考,为方便考生考后及时查看考试情况,查漏补缺、弥补不足,本文整理了试题答案解析相关信息!
汇总:重庆市巴蜀中学高2025届2月适应性月考(五)试题及答案汇总
英语试题及答案解析






















