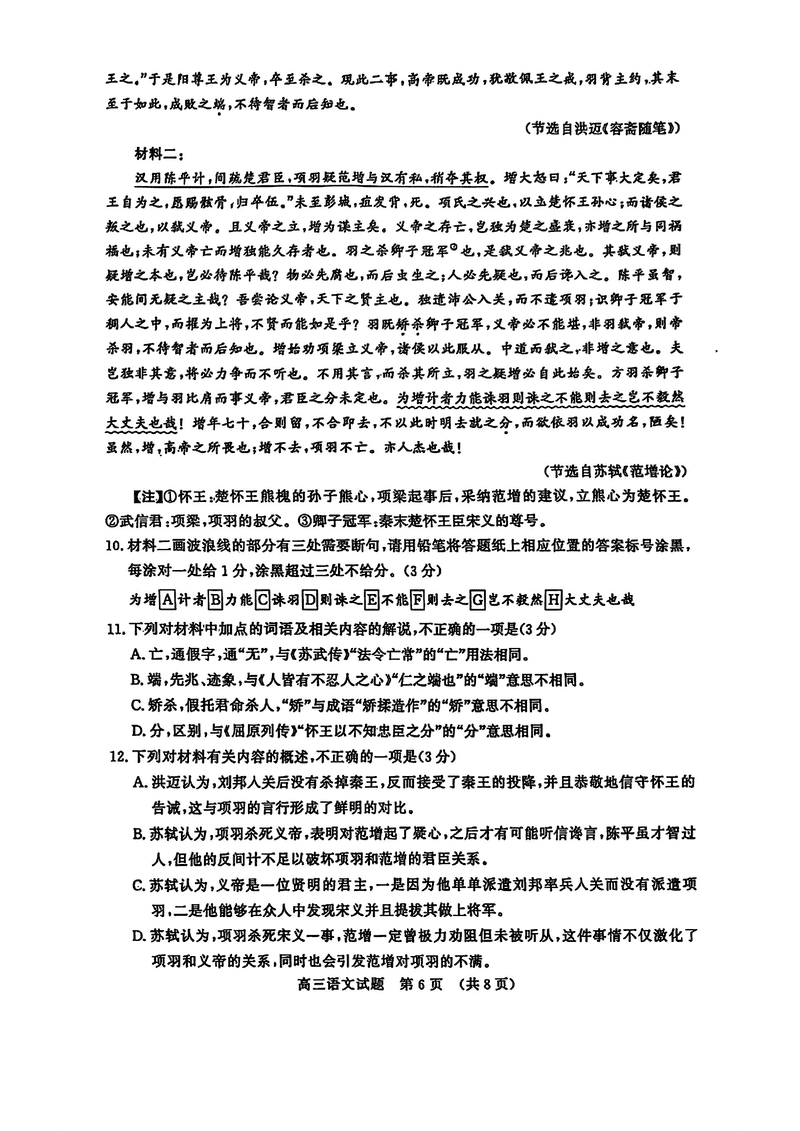
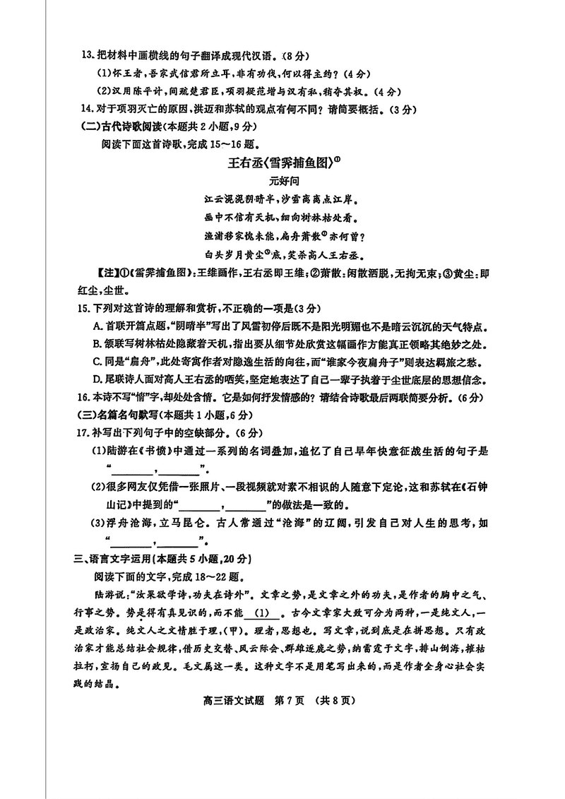
山东名校联盟2025年2月高三下学期开学联考语文试题及答案
时间:
山东 语文试题
山东名校联盟2025年2月高三下学期开学联考语文考试已于近日开考,为方便考生考后及时查看考试情况,查漏补缺、弥补不足,本文整理了试题答案解析相关信息!
汇总:山东名校联盟2025年2月高三下学期开学联考试题及答案汇总
语文试题及答案解析












山东名校联盟2025年2月高三下学期开学联考语文考试已于近日开考,为方便考生考后及时查看考试情况,查漏补缺、弥补不足,本文整理了试题答案解析相关信息!
汇总:山东名校联盟2025年2月高三下学期开学联考试题及答案汇总
语文试题及答案解析











