江苏镇江2024-2025学年高三下学期期初质量监测物理试题及答案
时间:
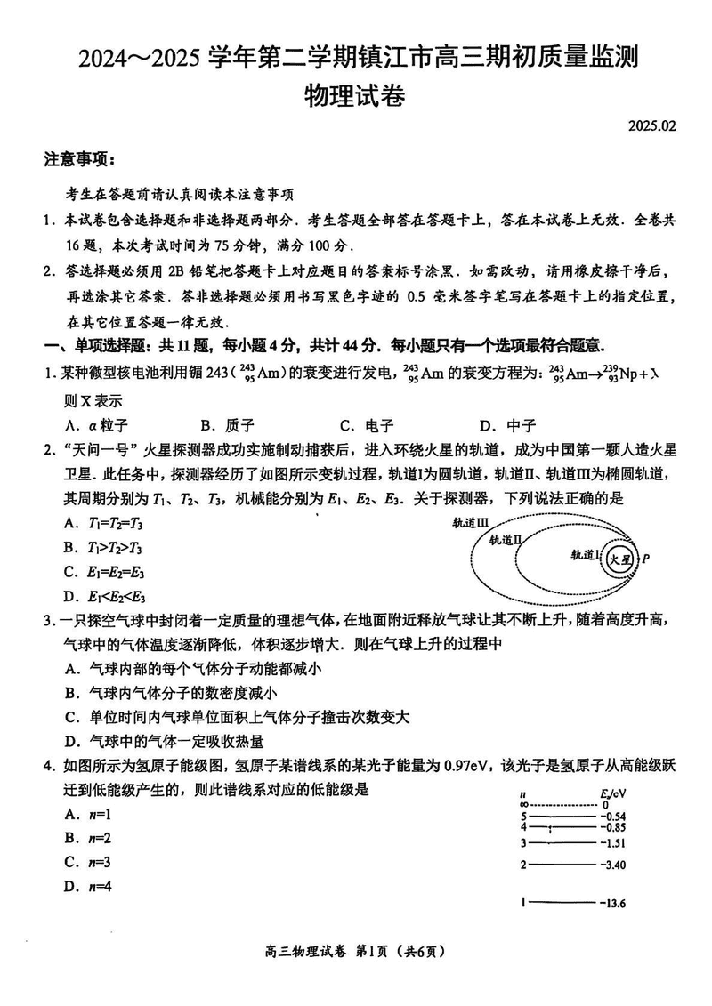
江苏 理综试题
江苏镇江2024-2025学年高三下学期期初质量监测物理考试已于近日开考,为方便考生考后及时查看考试情况,查漏补缺、弥补不足,本文整理了试题答案解析相关信息!
汇总:江苏镇江2024-2025学年高三下学期期初质量监测试题及答案汇总
物理试题及答案解析









江苏镇江2024-2025学年高三下学期期初质量监测物理考试已于近日开考,为方便考生考后及时查看考试情况,查漏补缺、弥补不足,本文整理了试题答案解析相关信息!
汇总:江苏镇江2024-2025学年高三下学期期初质量监测试题及答案汇总
物理试题及答案解析








