山西省三晋卓越联盟2025届高三3月质检生物试题及答案
时间:
山西 理综试题
山西省三晋卓越联盟2025届高三3月质检生物考试已于近日开考,为方便考生考后及时查看考试情况,查漏补缺、弥补不足,本文整理了试题答案解析相关信息!
汇总:山西省三晋卓越联盟2025届高三3月质量检测试题及答案汇总
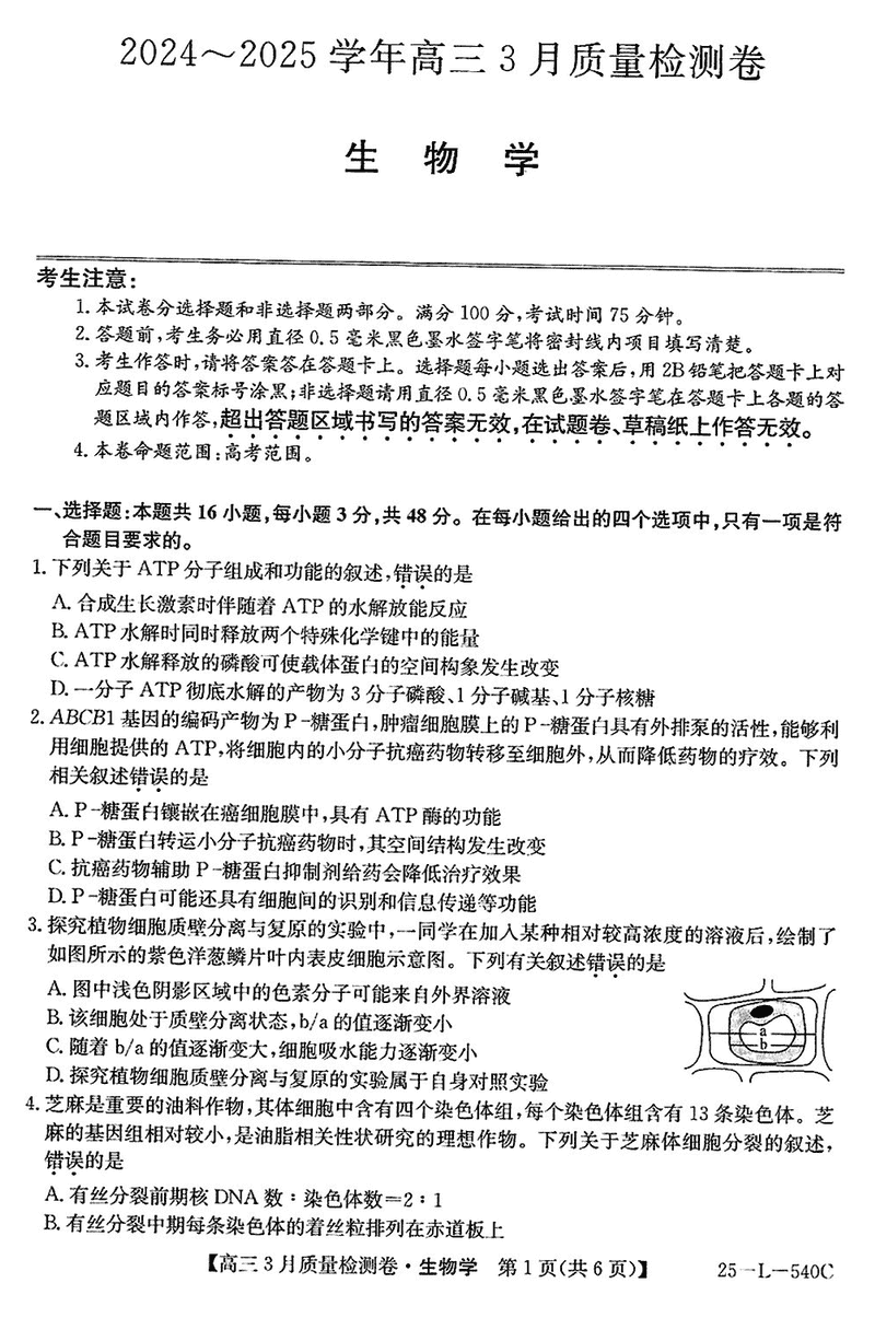
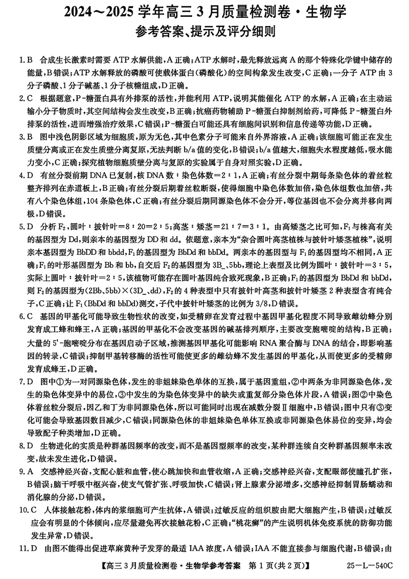
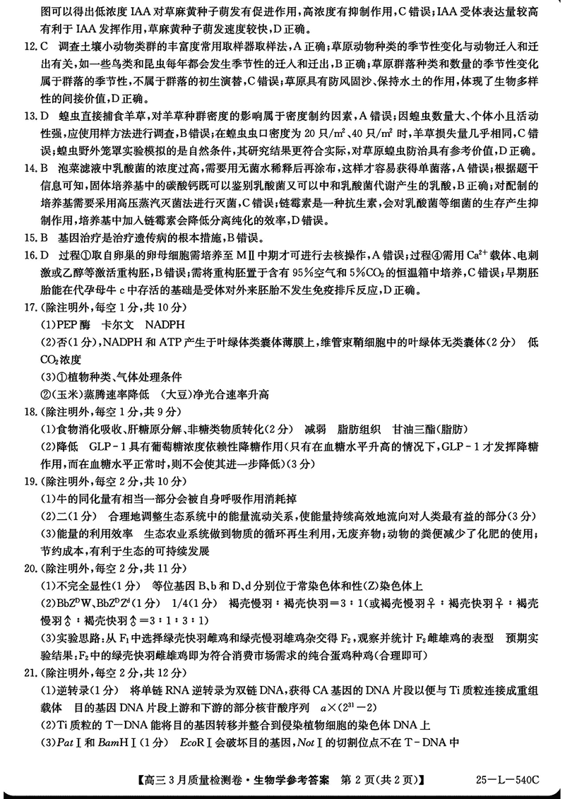
生物试题及答案解析








山西省三晋卓越联盟2025届高三3月质检生物考试已于近日开考,为方便考生考后及时查看考试情况,查漏补缺、弥补不足,本文整理了试题答案解析相关信息!
汇总:山西省三晋卓越联盟2025届高三3月质量检测试题及答案汇总
生物试题及答案解析







