江南电竞logo >吉林高考 >吉林高考试题 >吉林语文试题 >

东北三省三校2025年高三第一次联考语文试题及答案

时间: 吉林 语文试题

东北三省三校2025年高三第一次联考语文考试已于近日开考,为方便考生考后及时查看考试情况,查漏补缺、弥补不足,本文整理了试题答案解析相关信息!

汇总:东北三省三校2025年高三第一次联考试题及答案汇总

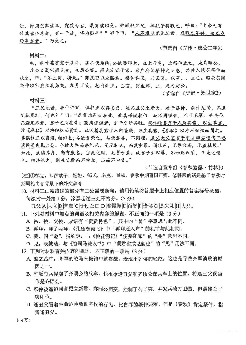
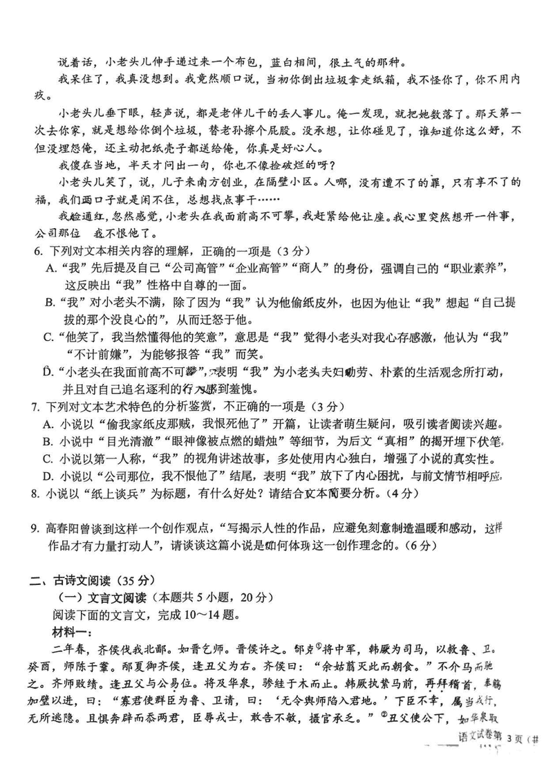
语文试题及答案解析