2025年广州市普通高中毕业班综合测试(一)历史试题及答案
时间:
广东 文综试题
2025年广州市普通高中毕业班综合测试(一)历史考试已于近日开考,为方便考生考后及时查看考试情况,查漏补缺、弥补不足,本文整理了试题答案解析相关信息!
汇总:2025年广州市普通高中毕业班综合测试(一)试题及答案汇总
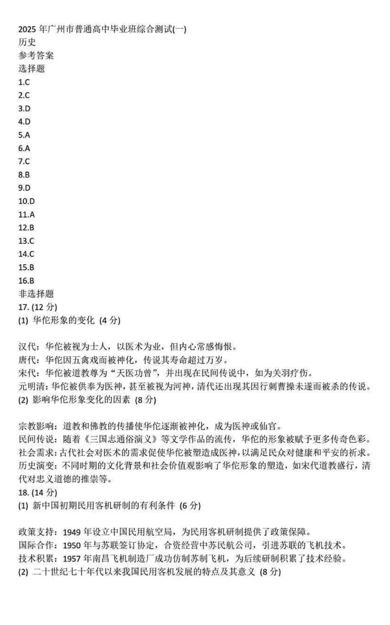
历史试题及答案解析








2025年广州市普通高中毕业班综合测试(一)历史考试已于近日开考,为方便考生考后及时查看考试情况,查漏补缺、弥补不足,本文整理了试题答案解析相关信息!
汇总:2025年广州市普通高中毕业班综合测试(一)试题及答案汇总
历史试题及答案解析







