江南电竞logo >黑龙江高考 >黑龙江高考试题 >黑龙江理综试题 >

齐齐哈尔市2025届高三下学期二模化学试题及答案

时间: 黑龙江 理综试题

齐齐哈尔市2025届高三下学期二模化学考试已于近日开考,为方便考生考后及时查看考试情况,查漏补缺、弥补不足,本文整理了试题答案解析相关信息!

汇总:齐齐哈尔市2025届高三下学期二模考试试题及答案汇总

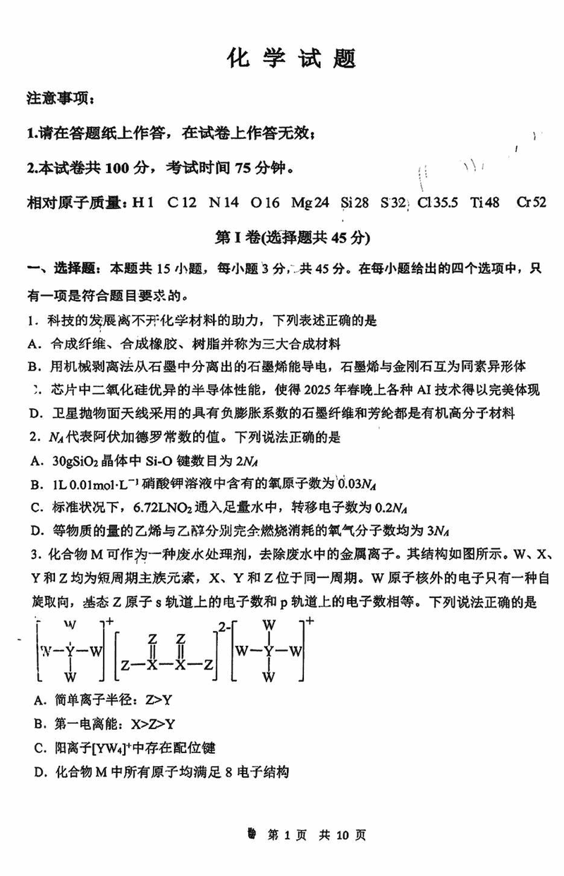
化学试题及答案解析