江西省九江市2025年第二次模考英语试题及答案
时间:
江西 英语试题
江西省九江市2025年第二次模考英语考试已于近日开考,为方便考生考后及时查看考试情况,查漏补缺、弥补不足,本文整理了试题答案解析相关信息!
汇总:江西省九江市2025年第二次高考模拟统一考试试题及答案汇总
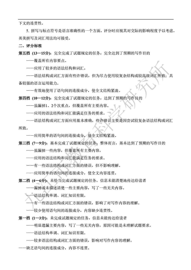
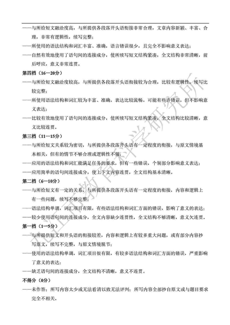
英语试题及答案解析













江西省九江市2025年第二次模考英语考试已于近日开考,为方便考生考后及时查看考试情况,查漏补缺、弥补不足,本文整理了试题答案解析相关信息!
汇总:江西省九江市2025年第二次高考模拟统一考试试题及答案汇总
英语试题及答案解析












