江南电竞logo >河北高考 >河北高考试题 >河北理综试题 >

2025届河北保定高三一模物理试题及答案

时间: 河北 理综试题

2025届河北保定高三一模物理考试已于近日开考,为方便考生考后及时查看考试情况,查漏补缺、弥补不足,本文整理了试题答案解析相关信息!

汇总:2025届河北省保定市高三一模试题及答案汇总

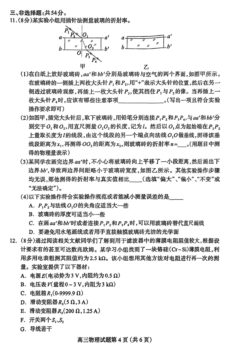
物理试题及答案解析