江西省八所重点中学2025届高三4月联考历史试题及答案
时间:
江西 文综试题
江西省八所重点中学2025届高三下学期4月二模联考历史考试已于近日开考,为方便考生考后及时查看考试情况,查漏补缺、弥补不足,本文整理了试题答案解析相关信息!
汇总:江西省八所重点中学2025届高三下学期4月二模联考试题及答案汇总
历史试题及答案解析











江西省八所重点中学2025届高三下学期4月二模联考历史考试已于近日开考,为方便考生考后及时查看考试情况,查漏补缺、弥补不足,本文整理了试题答案解析相关信息!
汇总:江西省八所重点中学2025届高三下学期4月二模联考试题及答案汇总
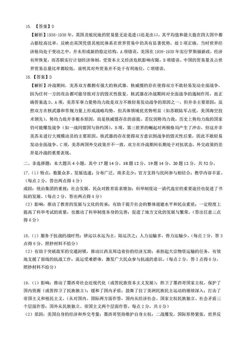
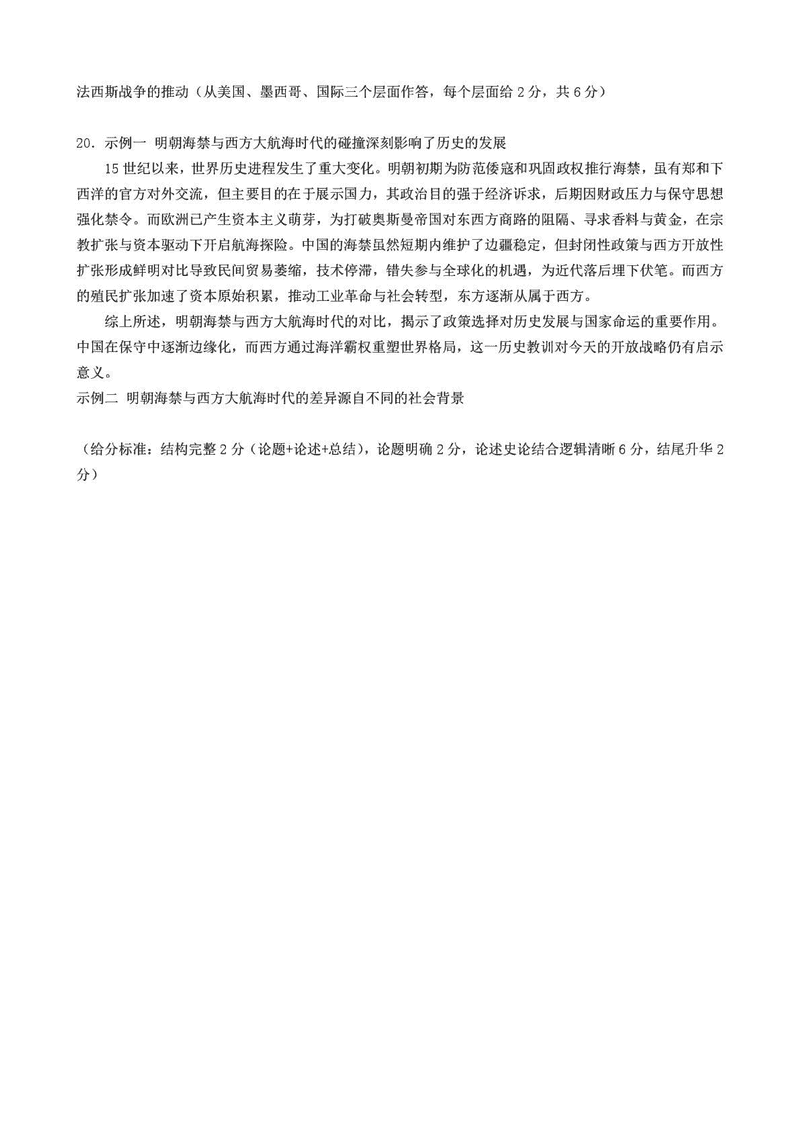
历史试题及答案解析










