2025届安徽省鼎尖名校联盟高三5月预测联考语文试题及答案
时间:
安徽 语文试题
2025届安徽省鼎尖名校联盟高三5月预测联考语文考试已于近日开考,为方便考生考后及时查看考试情况,查漏补缺、弥补不足,本文整理了试题答案解析相关信息!
汇总:2025届安徽省鼎尖名校联盟高三5月预测联考试题及答案汇总
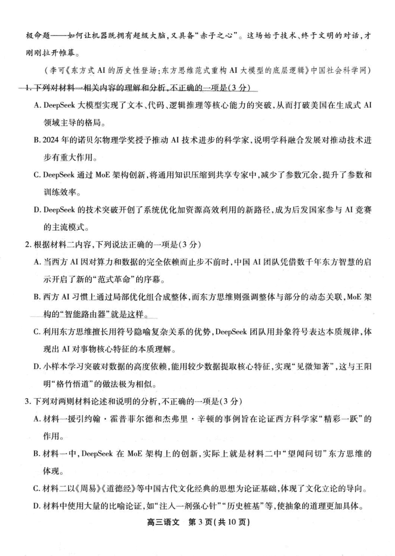
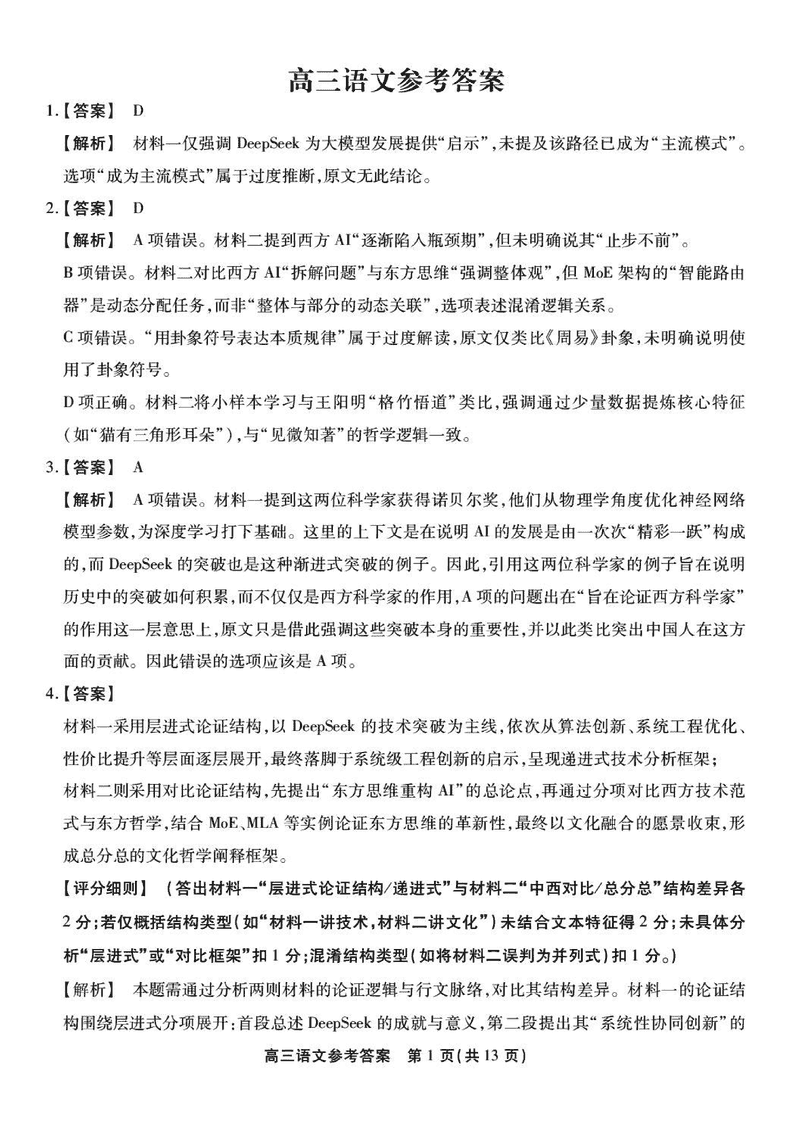
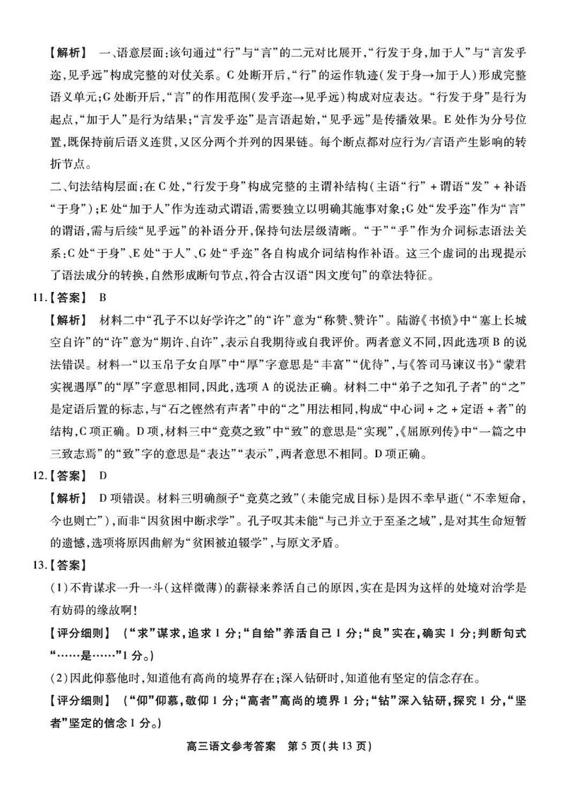
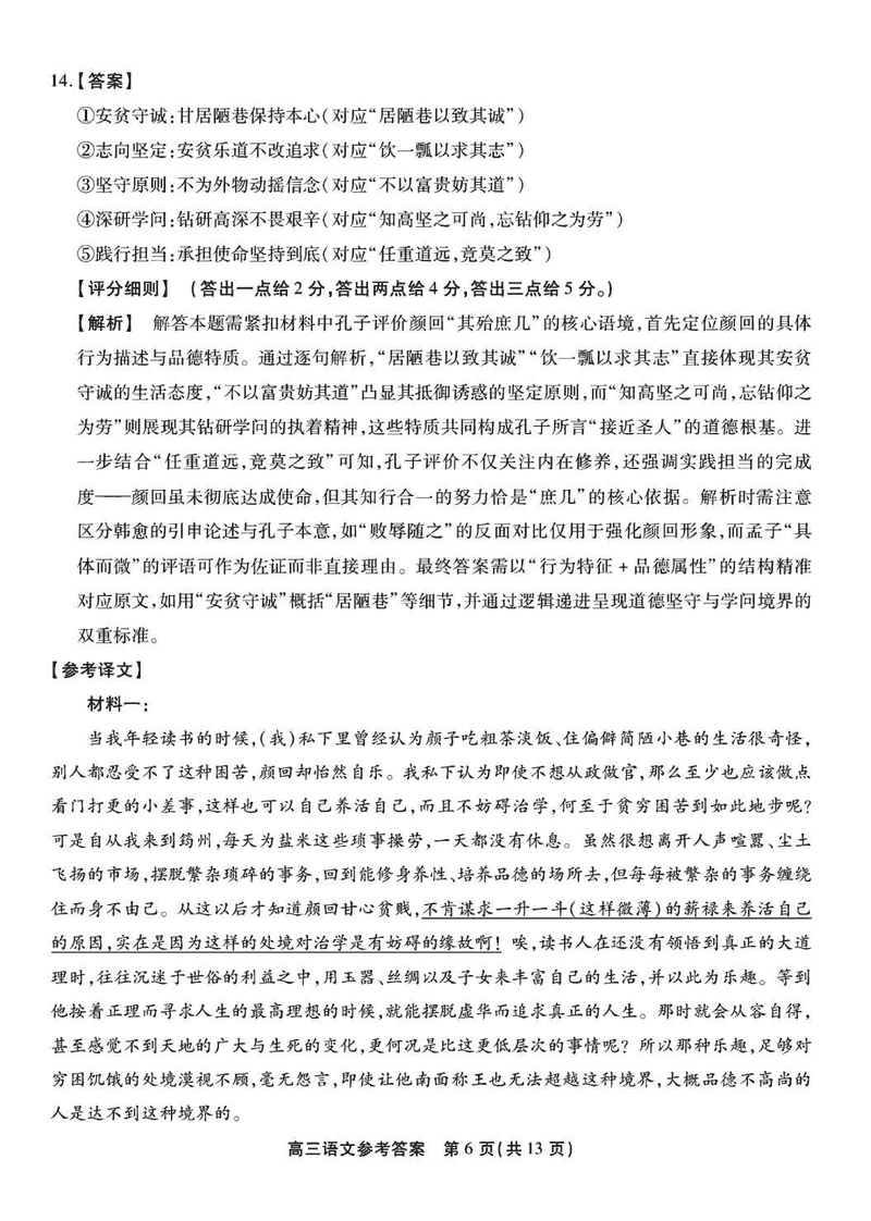
语文试题及答案解析



















2025届安徽省鼎尖名校联盟高三5月预测联考语文考试已于近日开考,为方便考生考后及时查看考试情况,查漏补缺、弥补不足,本文整理了试题答案解析相关信息!
汇总:2025届安徽省鼎尖名校联盟高三5月预测联考试题及答案汇总
语文试题及答案解析


















