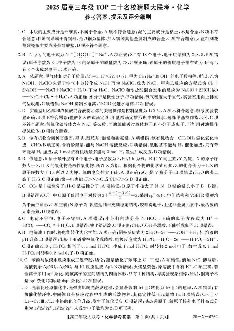
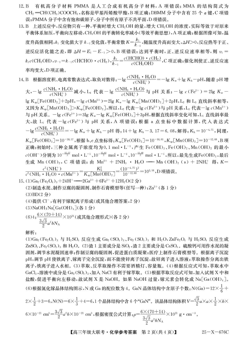
河南TOP二十名校2025届高三猜题大联考化学试题及答案
时间:
河南 理综试题
河南TOP二十名校2025届高三猜题大联考化学考试已于近日开考,为方便考生考后及时查看考试情况,查漏补缺、弥补不足,本文整理了试题答案解析相关信息!
汇总:河南省TOP二十名校2025届高三猜题大联考试题及答案汇总
化学试题及答案解析












河南TOP二十名校2025届高三猜题大联考化学考试已于近日开考,为方便考生考后及时查看考试情况,查漏补缺、弥补不足,本文整理了试题答案解析相关信息!
汇总:河南省TOP二十名校2025届高三猜题大联考试题及答案汇总
化学试题及答案解析











