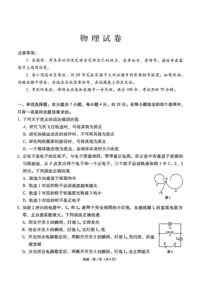
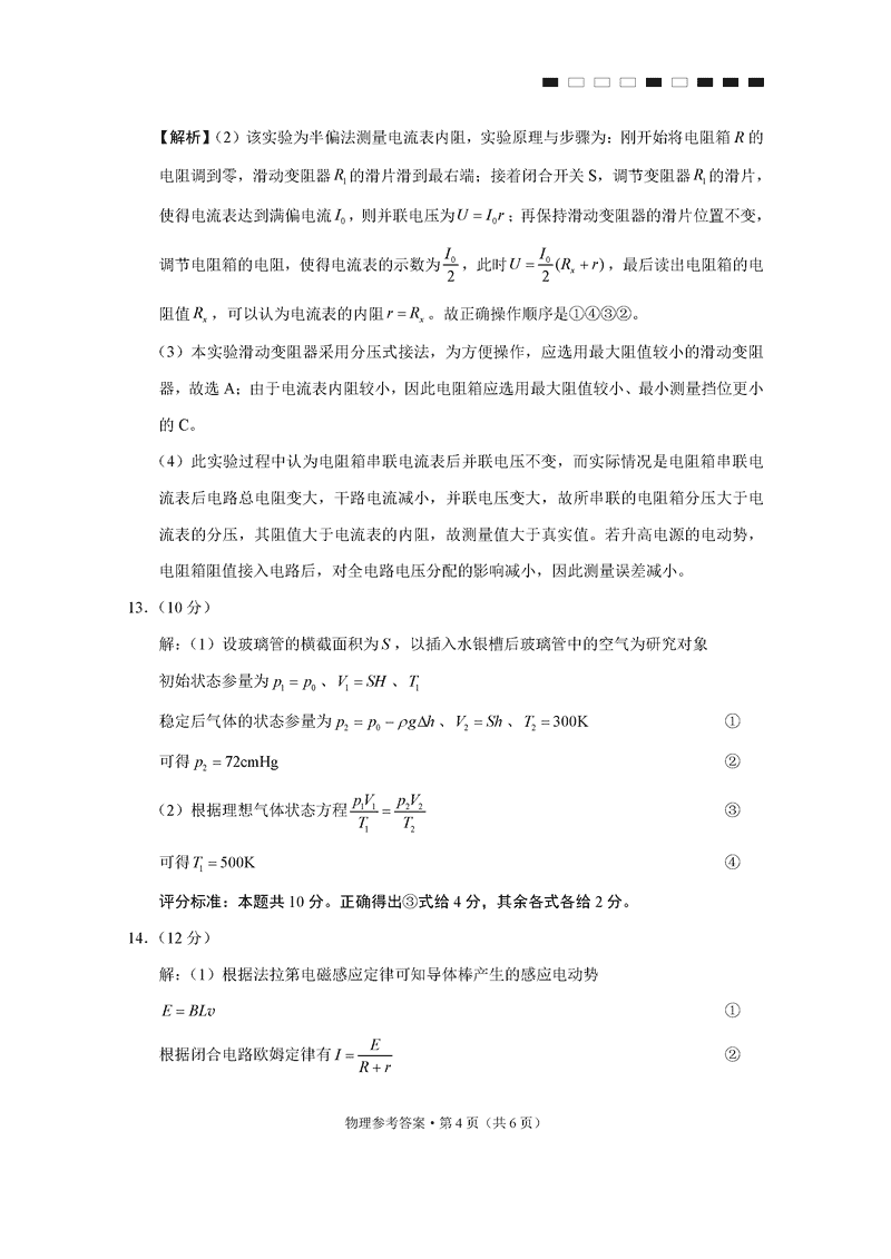
云南师大附中2025届高考适应性月考卷九物理试题及答案
时间:
云南 理综试题
云南师大附中2025届高考适应性月考卷九物理考试已于近日开考,为方便考生考后及时查看考试情况,查漏补缺、弥补不足,本文整理了试题答案解析相关信息!
汇总:云南师大附中2025届高考适应性月考卷(九)试题及答案汇总
物理试题及答案解析












云南师大附中2025届高考适应性月考卷九物理考试已于近日开考,为方便考生考后及时查看考试情况,查漏补缺、弥补不足,本文整理了试题答案解析相关信息!
汇总:云南师大附中2025届高考适应性月考卷(九)试题及答案汇总
物理试题及答案解析











