西南名校联盟2025届“3+3+3”高考备考诊断性联考(四)生物试题及答案
时间:
贵州 理综试题
西南名校联盟2025届“3+3+3”高考备考诊断性联考(四)生物考试已于近日开考,为方便考生考后及时查看考试情况,查漏补缺、弥补不足,本文整理了试题答案解析相关信息!
汇总:西南名校联盟2025届“3+3+3”高考备考诊断性联考(四)试题及答案汇总
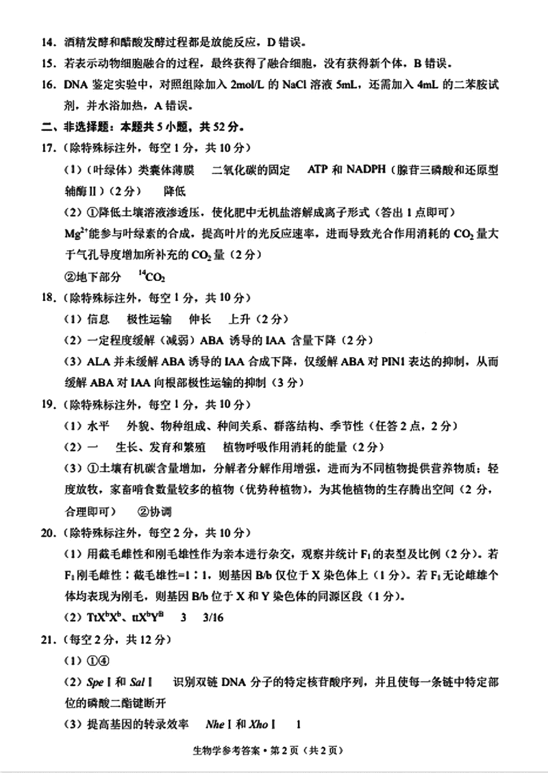
生物试题及答案解析










西南名校联盟2025届“3+3+3”高考备考诊断性联考(四)生物考试已于近日开考,为方便考生考后及时查看考试情况,查漏补缺、弥补不足,本文整理了试题答案解析相关信息!
汇总:西南名校联盟2025届“3+3+3”高考备考诊断性联考(四)试题及答案汇总
生物试题及答案解析









