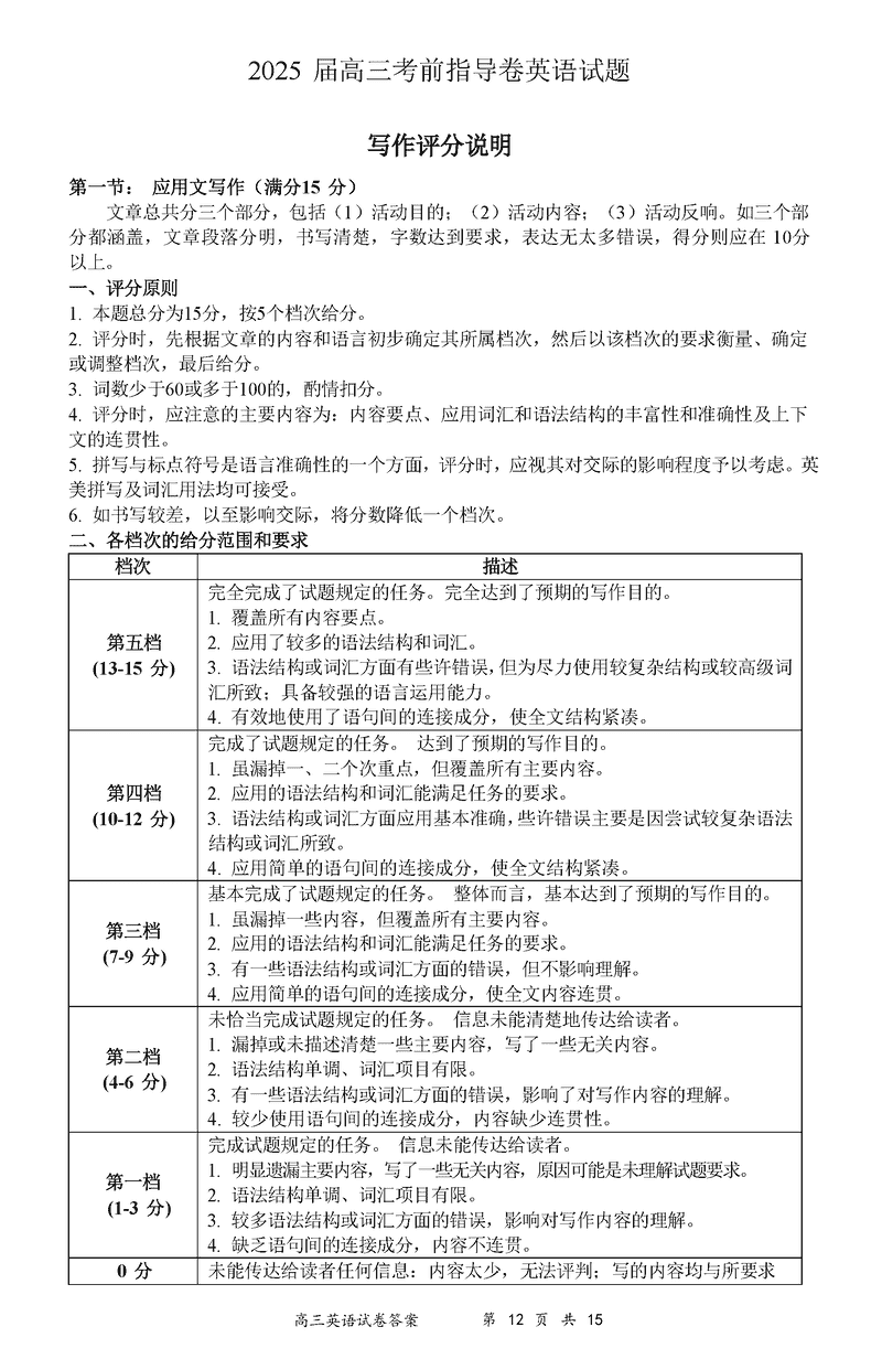
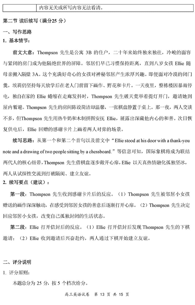
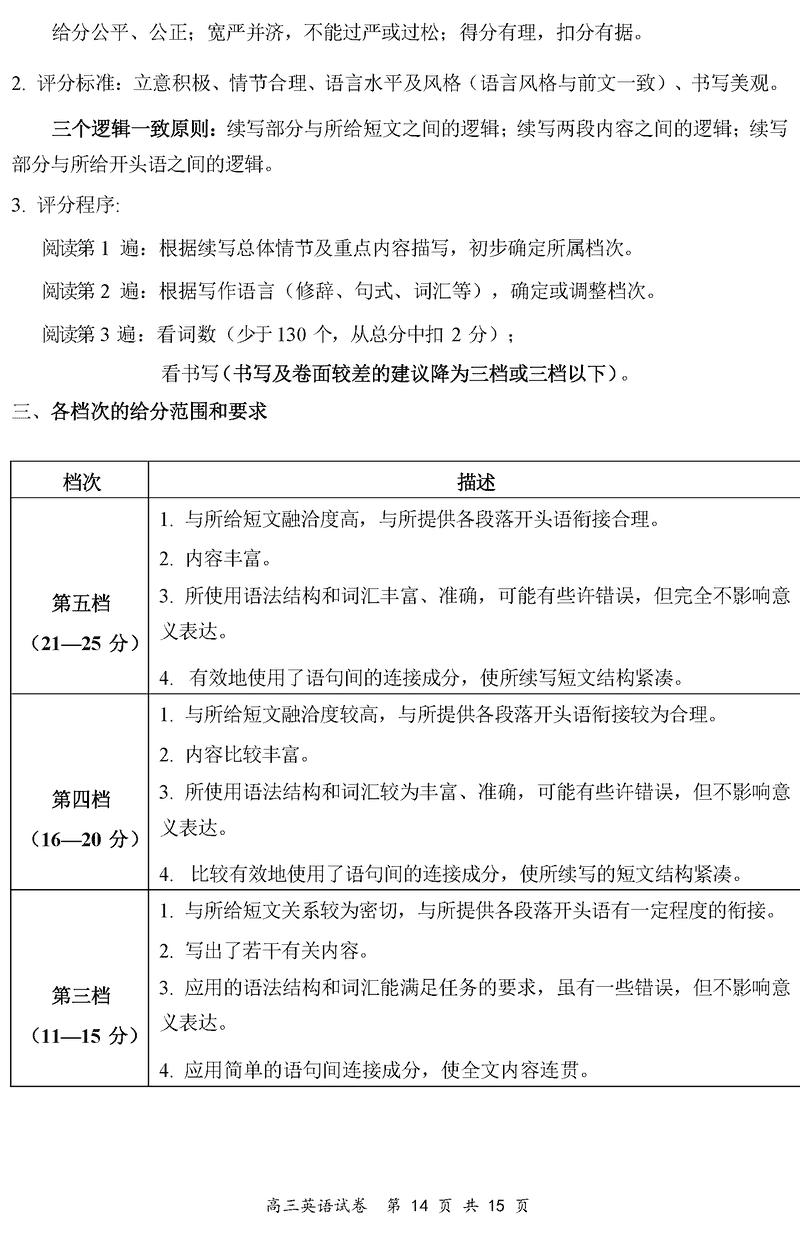
2025届江苏盐城高三下学期考前指导卷英语试题及答案
时间:
江苏 英语试题
2025届江苏盐城高三下学期考前指导卷英语考试已于近日开考,为方便考生考后及时查看考试情况,查漏补缺、弥补不足,本文整理了试题答案解析相关信息!
汇总:2025届江苏省盐城市高三考前押题指导卷试题及答案汇总
英语试题及答案解析















2025届江苏盐城高三下学期考前指导卷英语考试已于近日开考,为方便考生考后及时查看考试情况,查漏补缺、弥补不足,本文整理了试题答案解析相关信息!
汇总:2025届江苏省盐城市高三考前押题指导卷试题及答案汇总
英语试题及答案解析














