内蒙古-全国名校联盟2026届高三联合开学摸底化学试题及答案
时间:
内蒙 理综试题
内蒙古-全国名校联盟2026届高三联合开学摸底化学考试已于近日开考,为方便考生考后及时查看考试情况,查漏补缺、弥补不足,本文整理了试题答案解析相关信息!
汇总:内蒙古-全国名校联盟2026届高三联合开学摸底考试题及答案汇总
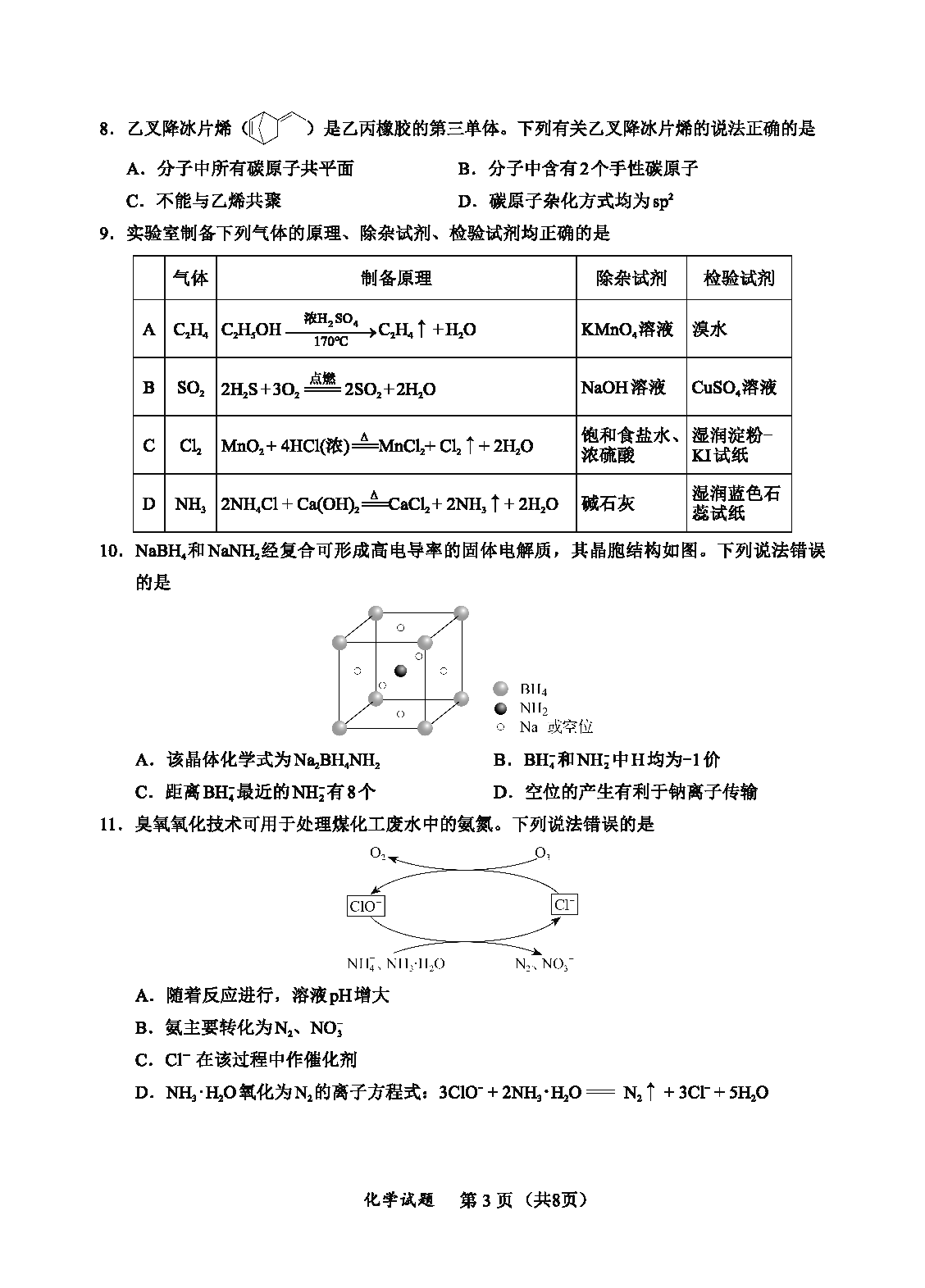
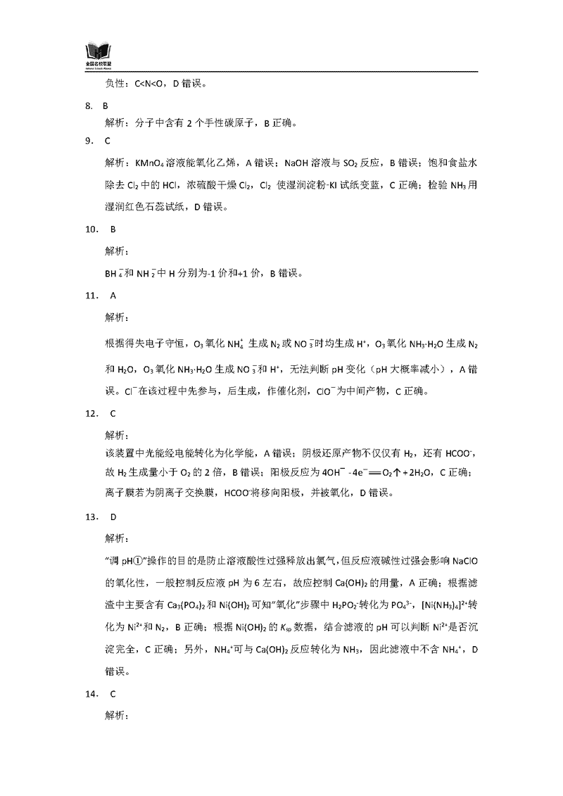
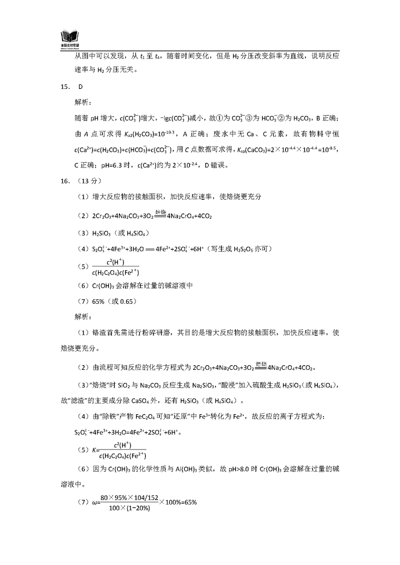
化学试题及答案解析














内蒙古-全国名校联盟2026届高三联合开学摸底化学考试已于近日开考,为方便考生考后及时查看考试情况,查漏补缺、弥补不足,本文整理了试题答案解析相关信息!
汇总:内蒙古-全国名校联盟2026届高三联合开学摸底考试题及答案汇总
化学试题及答案解析













