福建-全国名校联盟2026届高三联合开学摸底日语试题及答案
时间:
福建 英语试题
福建-全国名校联盟2026届高三联合开学摸底日语考试已于近日开考,为方便考生考后及时查看考试情况,查漏补缺、弥补不足,本文整理了试题答案解析相关信息!
汇总:福建-全国名校联盟2026届高三联合开学摸底考试题及答案汇总
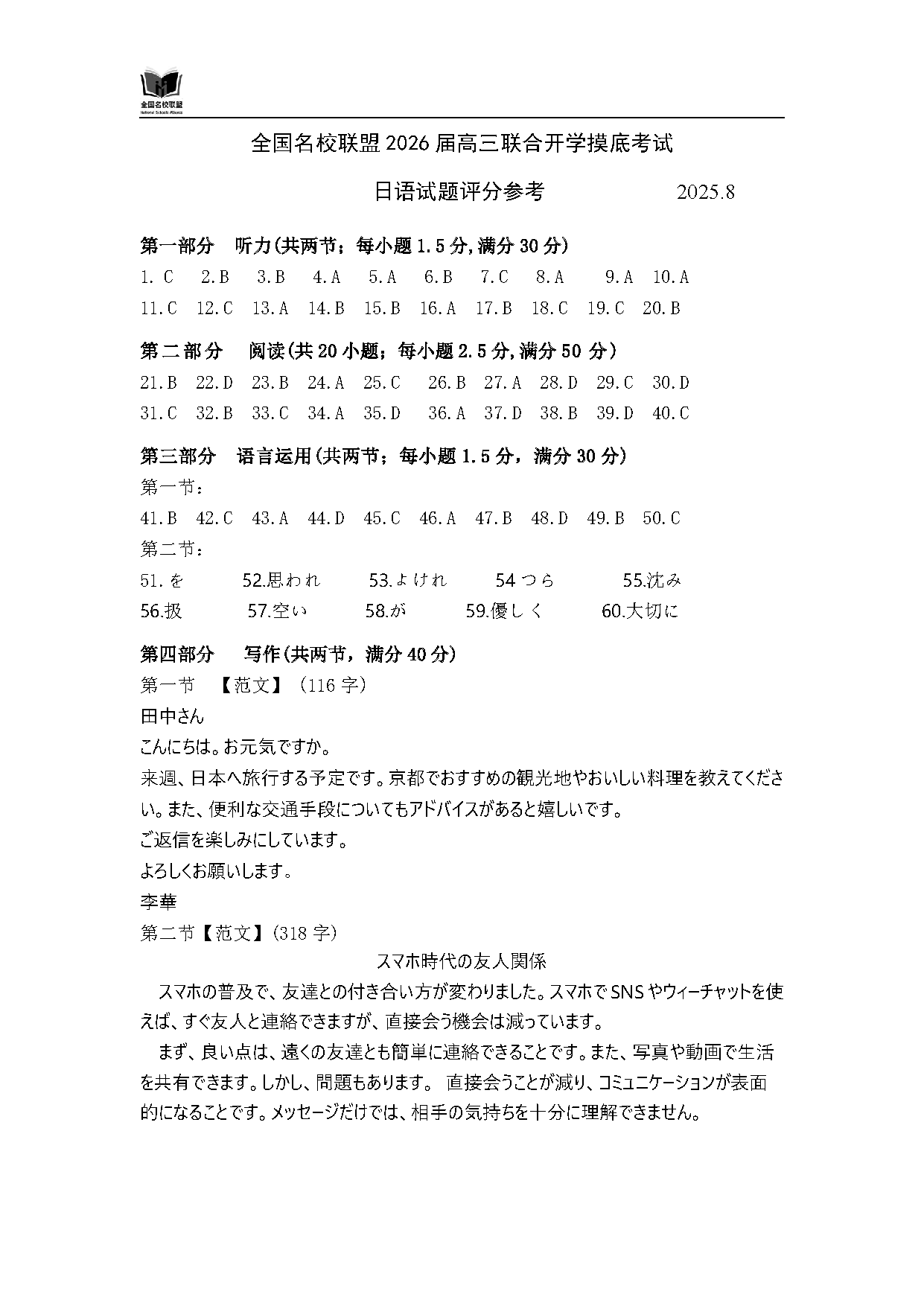
日语试题及答案解析














福建-全国名校联盟2026届高三联合开学摸底日语考试已于近日开考,为方便考生考后及时查看考试情况,查漏补缺、弥补不足,本文整理了试题答案解析相关信息!
汇总:福建-全国名校联盟2026届高三联合开学摸底考试题及答案汇总
日语试题及答案解析













