四川大数据智学领航联盟2025-2026学年高三秋入学摸底考地理试题及答案
时间:
四川 文综试题
四川大数据智学领航联盟2025-2026学年高三秋入学摸底地理考试已于近日开考,为方便考生考后及时查看考试情况,查漏补缺、弥补不足,本文整理了试题答案解析相关信息!
汇总:四川大数据智学领航联盟2025-2026学年高三上学期摸底考试题及答案汇总
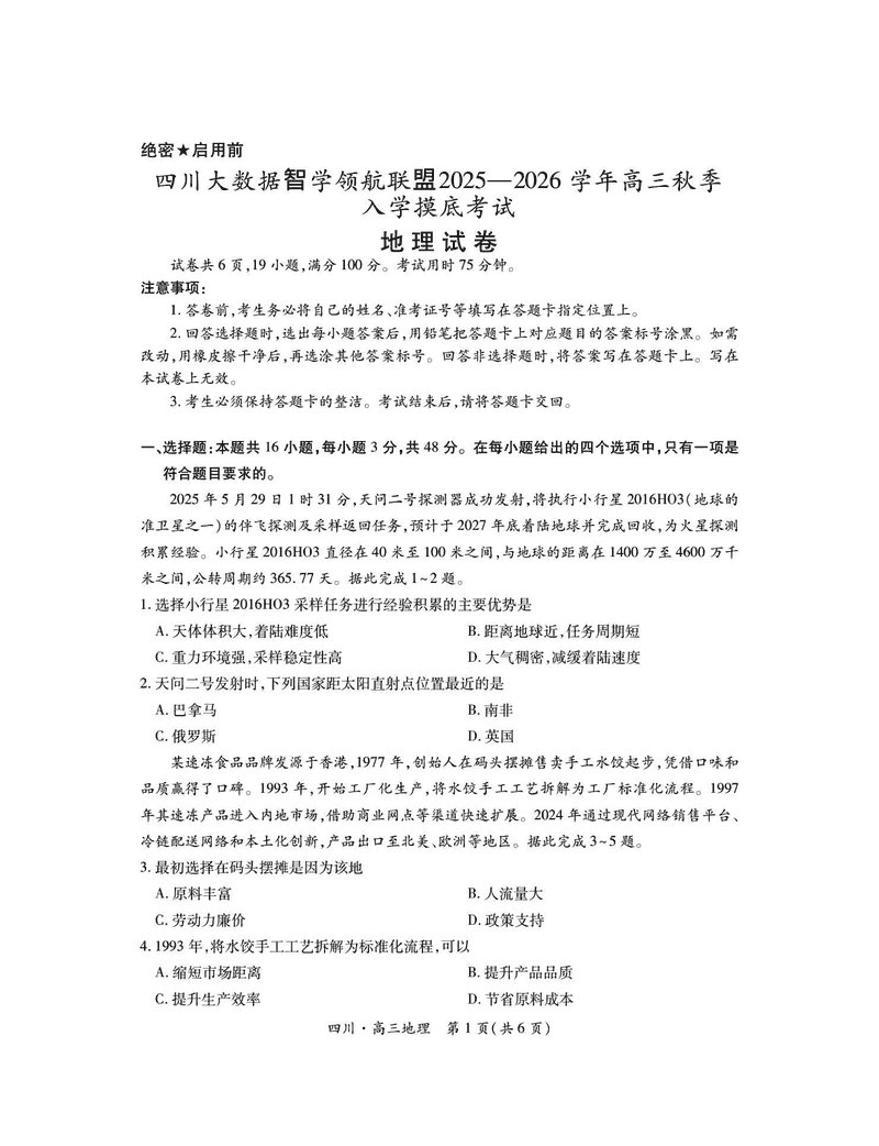
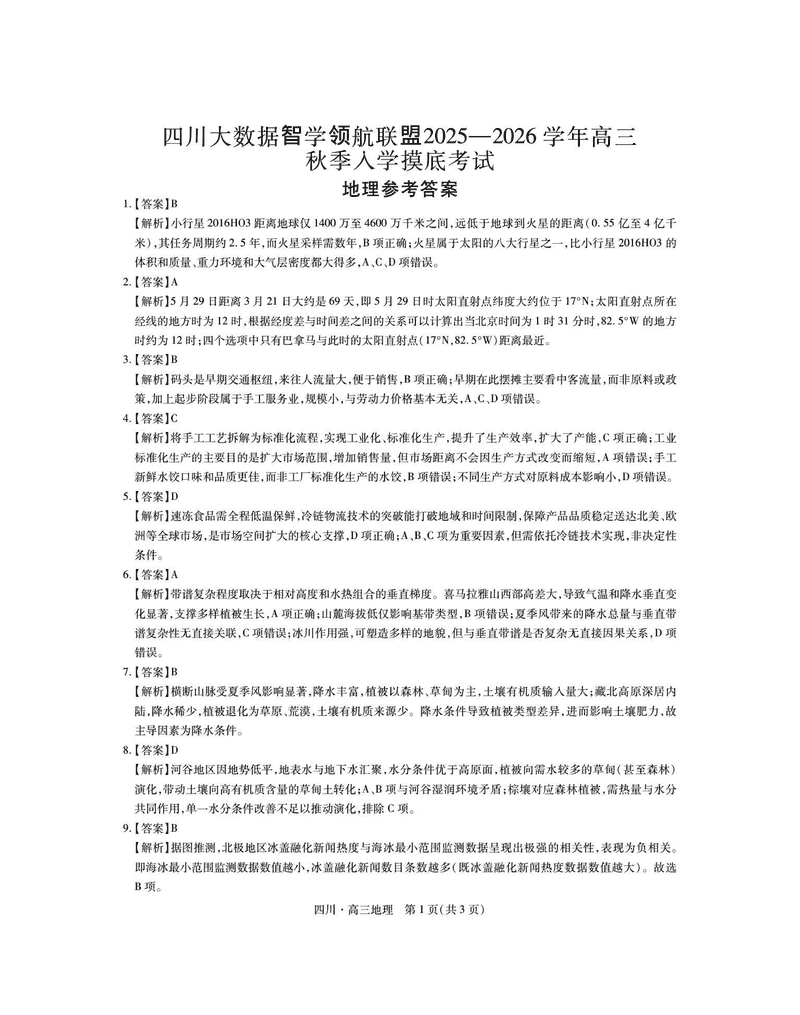
地理试题及答案解析









四川大数据智学领航联盟2025-2026学年高三秋入学摸底地理考试已于近日开考,为方便考生考后及时查看考试情况,查漏补缺、弥补不足,本文整理了试题答案解析相关信息!
汇总:四川大数据智学领航联盟2025-2026学年高三上学期摸底考试题及答案汇总
地理试题及答案解析








