湖北楚天协作体2025-2026学年高三上9月起点政治试题及答案
时间:
湖北 文综试题
湖北楚天协作体2025-2026学年高三上9月起点政治考试已于近日开考,为方便考生考后及时查看考试情况,查漏补缺、弥补不足,本文整理了试题答案解析相关信息!
汇总:湖北楚天协作体2025-2026学年高三上9月起点考试试题及答案汇总
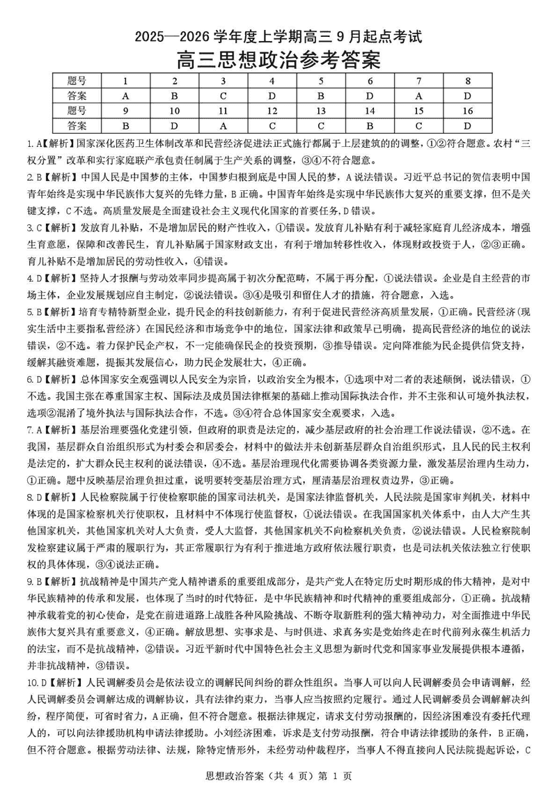
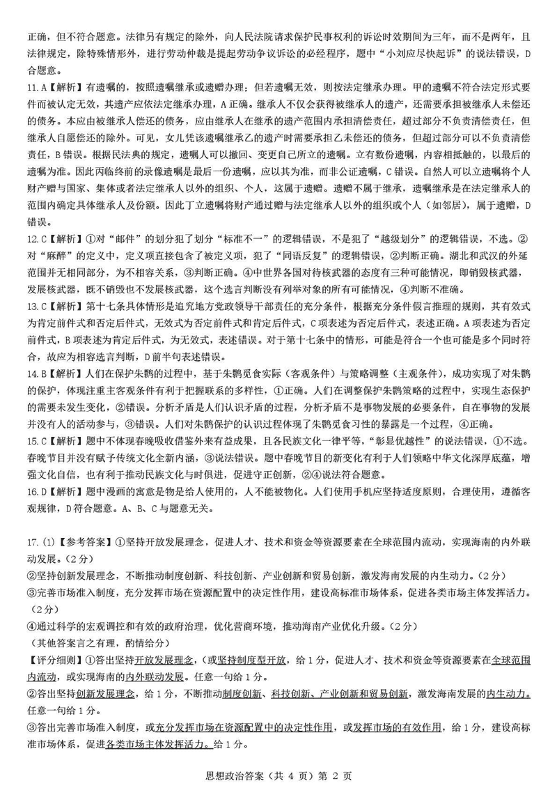
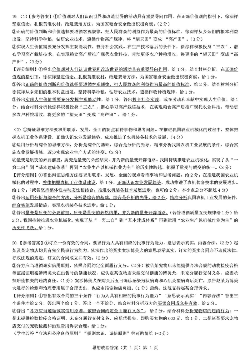
政治试题及答案解析












湖北楚天协作体2025-2026学年高三上9月起点政治考试已于近日开考,为方便考生考后及时查看考试情况,查漏补缺、弥补不足,本文整理了试题答案解析相关信息!
汇总:湖北楚天协作体2025-2026学年高三上9月起点考试试题及答案汇总
政治试题及答案解析











