分数线
高考政策
高考新闻
高考时间
成绩查询
录取查询
高考体检
高考报名
高考状元
今日推荐
高考大纲
江南电竞logo
>
广东高考
>
广东高考资讯
>
广东高考新闻
>
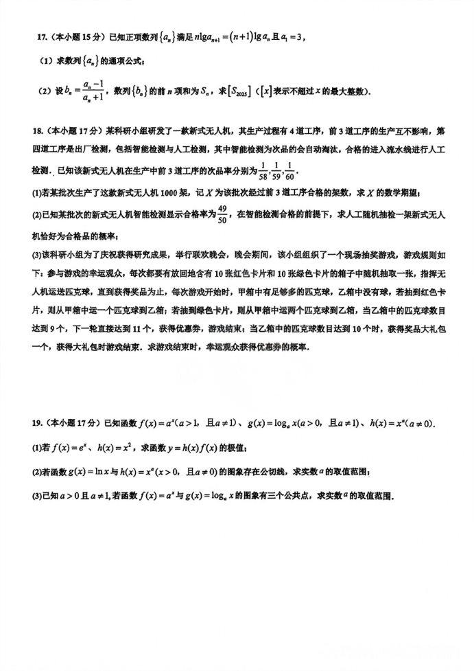
广东惠州“六校联盟”2026学年高三上学期联考(期中)数学试题
时间:
2025-11-30
广东
高考新闻
相关文章
广东历化地396分左右可以上什么大学及专业 冲稳保院校推荐(2026参考)
广东历化地505分左右可以上什么大学及专业 冲稳保院校推荐(2026参考)
广东历化生456分左右可以上什么大学及专业 冲稳保院校推荐(2026参考)
广东历化政442分左右可以上什么大学及专业 冲稳保院校推荐(2026参考)
2025广东外语外贸大学在海南各专业学费一年多少钱 怎么交学费?如何交学费
广东物生地438分左右可以上什么大学及专业 冲稳保院校推荐(2026参考)
广东历化政364分左右可以上什么大学及专业 冲稳保院校推荐(2026参考)
热门推荐
2025高考规则、考试必带物品清单
06-04
2025年四川艺考各专业统考合格分数线公布
06-14
2025高考蒙题规律和技巧
06-04
4
2025高考语文作文题难度分析 专家点评+权威解析
5
高考作文难?最新解析出炉!AI纷纷交卷
6
时政新闻摘抄2023年最新-2023时事政治热点事件
7
时政新闻摘抄2023年最新-2023年十大时事新闻
8
2022年江苏高考人数有多少?较去年增加了吗?
9
广东省2022年高考人数为70.2万人 共设501个常规考点、超2.4万个常规考场
10
中国最著名的军校有哪几所?中国最顶级的六大军校?
最新文章
2025中国计量大学现代科技学院在江西各专业学费一年多少钱 怎么交学费?如何交学费
2025戏剧影视文学专业录取分数线及位次 各省院校推荐(2026年参考)
广西历地政604分左右可以上什么大学及专业 冲稳保院校推荐(2026参考)
黑龙江开设电力系统继电保护技术专业大学有哪些 相关专业推荐(2026参考)
2025南昌大学共青学院在天津各专业学费一年多少钱 怎么交学费?如何交学费
2026福建物理类444分左右能报哪些大学 可以上院校及位次(公办、民办)
2025西安外国语大学在贵州各个专业录取分数线及位次 附招生计划学费
辽宁历地生512分左右可以上什么大学及专业 冲稳保院校推荐(2026参考)
浙江哪些大学招生数据科学与大数据技术专业及选科要求 共214所高校和开设学校推荐(2026参考)
2025体育教育专业录取分数线及位次 各省院校推荐(2026年参考)
2025邵阳学院在安徽各专业学费一年多少钱 怎么交学费?如何交学费
半岛网页版登录入口
|
江南在线
|
星空平台客服
|
IM在线
|
开云在线开户/注册/备用/官网
|
乐竞在线注册
|
完美在线
|
江南官方网站·(中国)集团股份有限公司
|
江南注册
|