福建省2025届金科大联考高三11月测评物理试题及答案
时间:
福建 理综试题
福建省2025届金科大联考高三11月测评物理考试已于近日开考,为方便考生考后及时查看考试情况,查漏补缺、弥补不足,本文整理了试题答案解析相关信息!
汇总:福建省2024-2025学年金科大联考高三11月测评试题及答案汇总
物理试题及答案解析















福建省2025届金科大联考高三11月测评物理考试已于近日开考,为方便考生考后及时查看考试情况,查漏补缺、弥补不足,本文整理了试题答案解析相关信息!
汇总:福建省2024-2025学年金科大联考高三11月测评试题及答案汇总
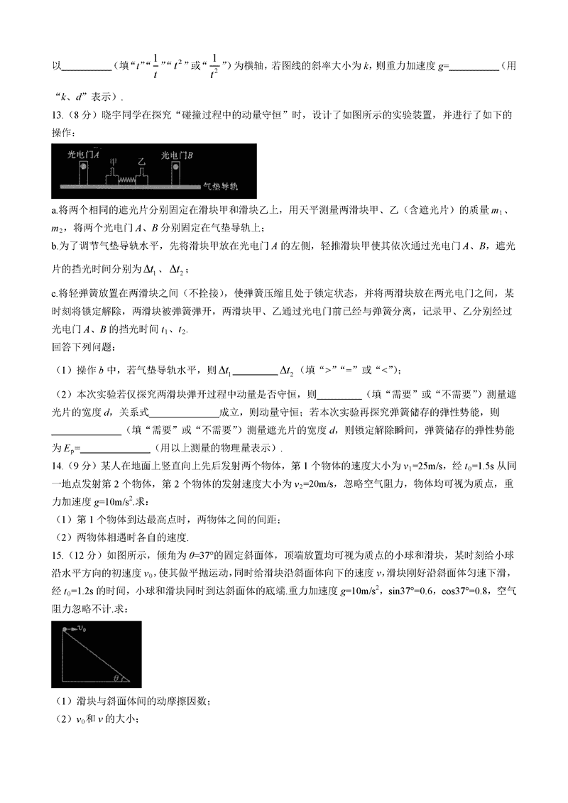
物理试题及答案解析














