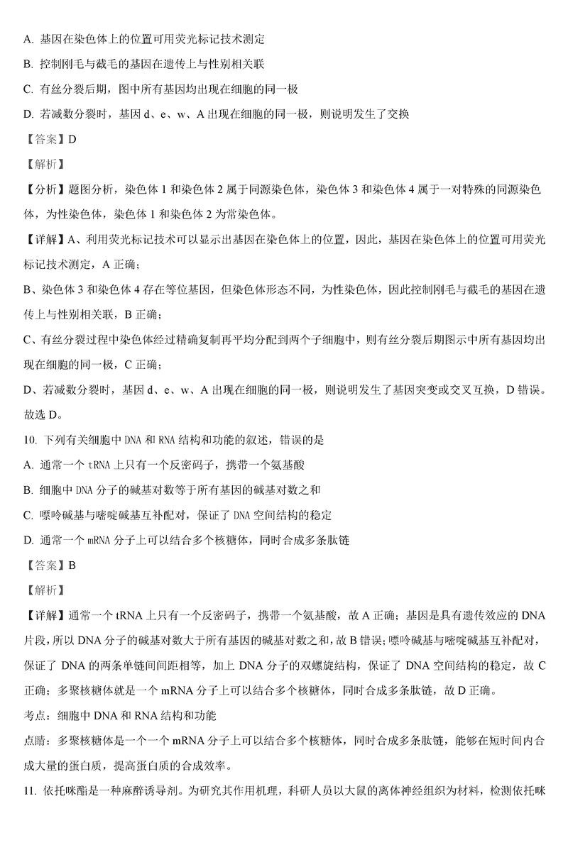
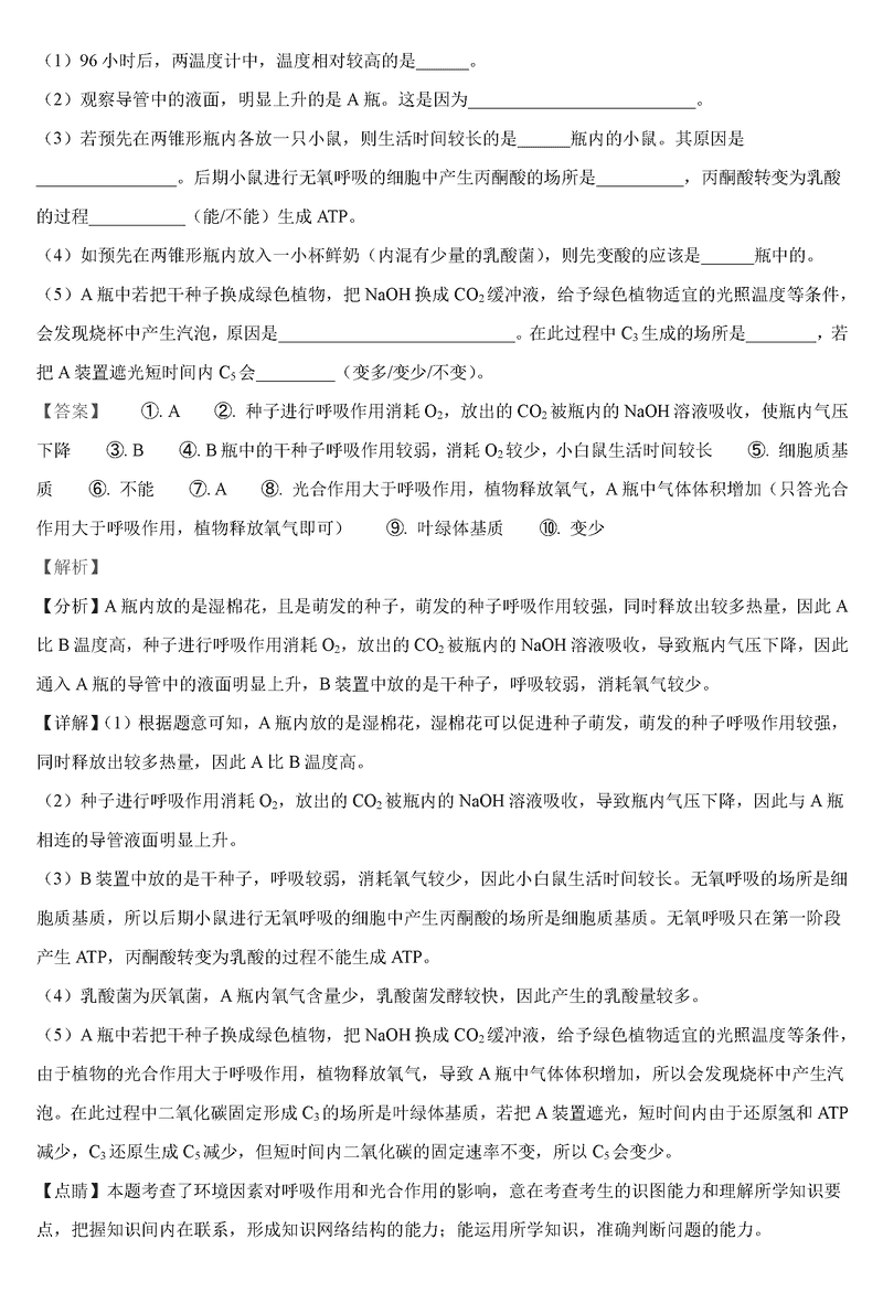
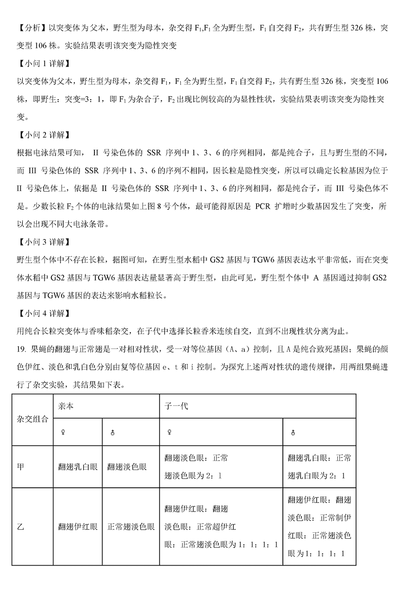
泉州五校2025届高三上学期11月期中联考生物试题及答案
时间:
福建 理综试题
泉州五校2025届高三上学期11月期中联考生物考试已于近日开考,为方便考生考后及时查看考试情况,查漏补缺、弥补不足,本文整理了试题答案解析相关信息!
汇总:泉州五校2025届高三上学期11月期中联考试题及答案汇总
生物试题及答案解析




















泉州五校2025届高三上学期11月期中联考生物考试已于近日开考,为方便考生考后及时查看考试情况,查漏补缺、弥补不足,本文整理了试题答案解析相关信息!
汇总:泉州五校2025届高三上学期11月期中联考试题及答案汇总
生物试题及答案解析



















