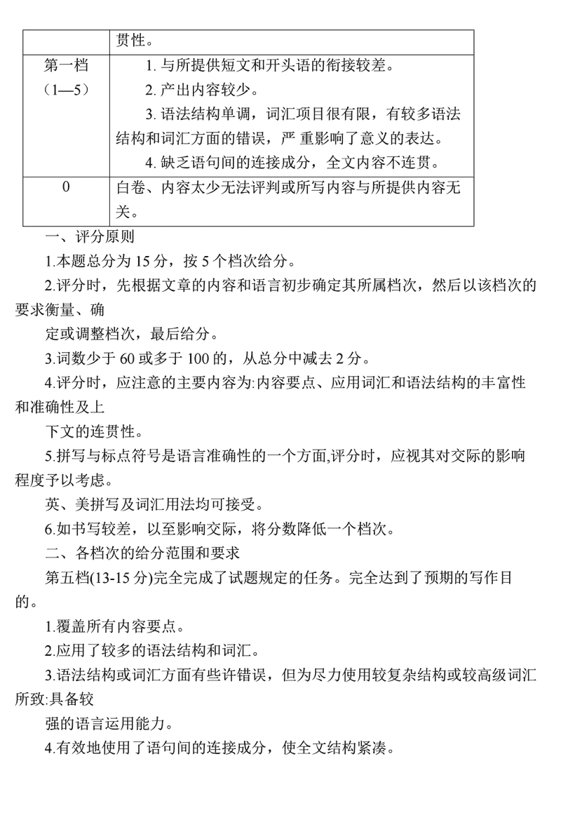
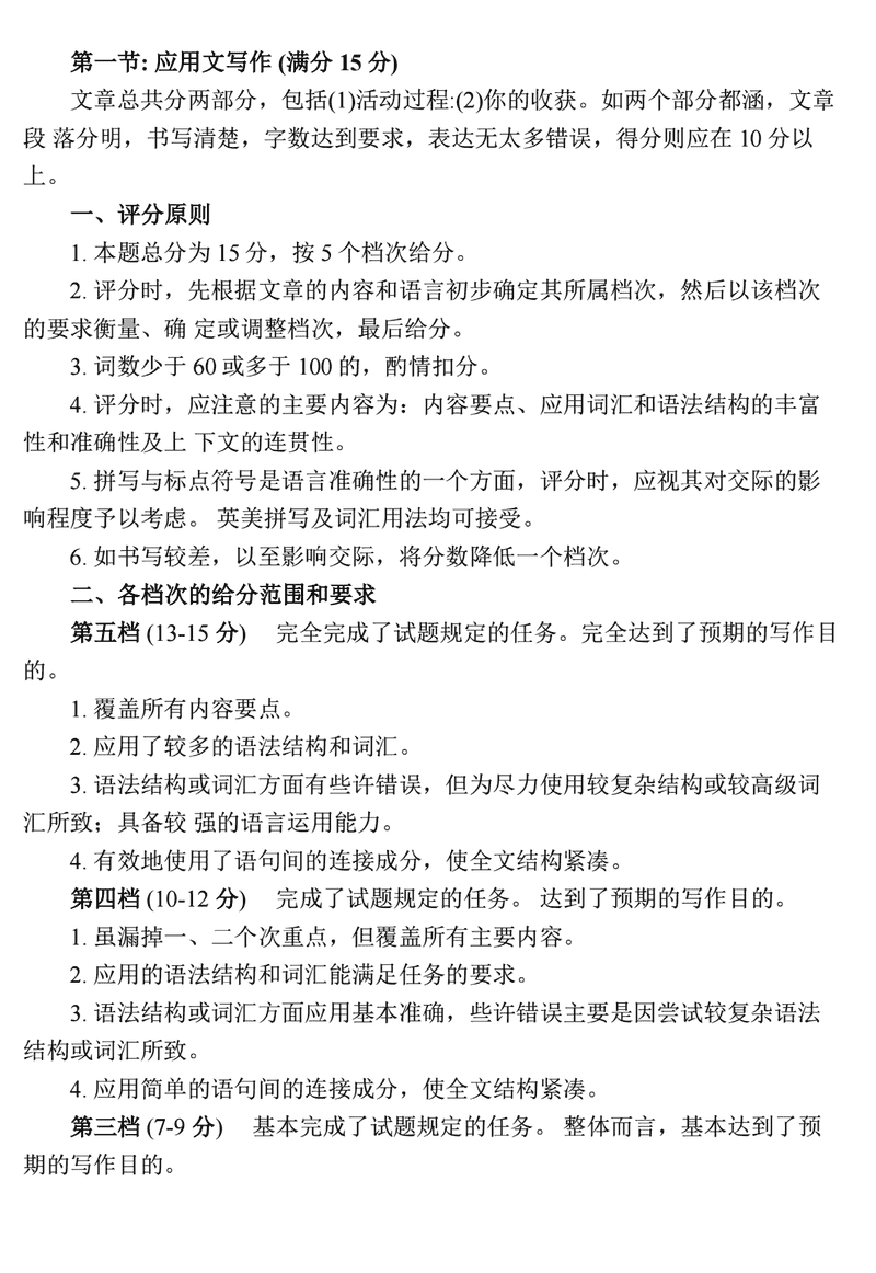
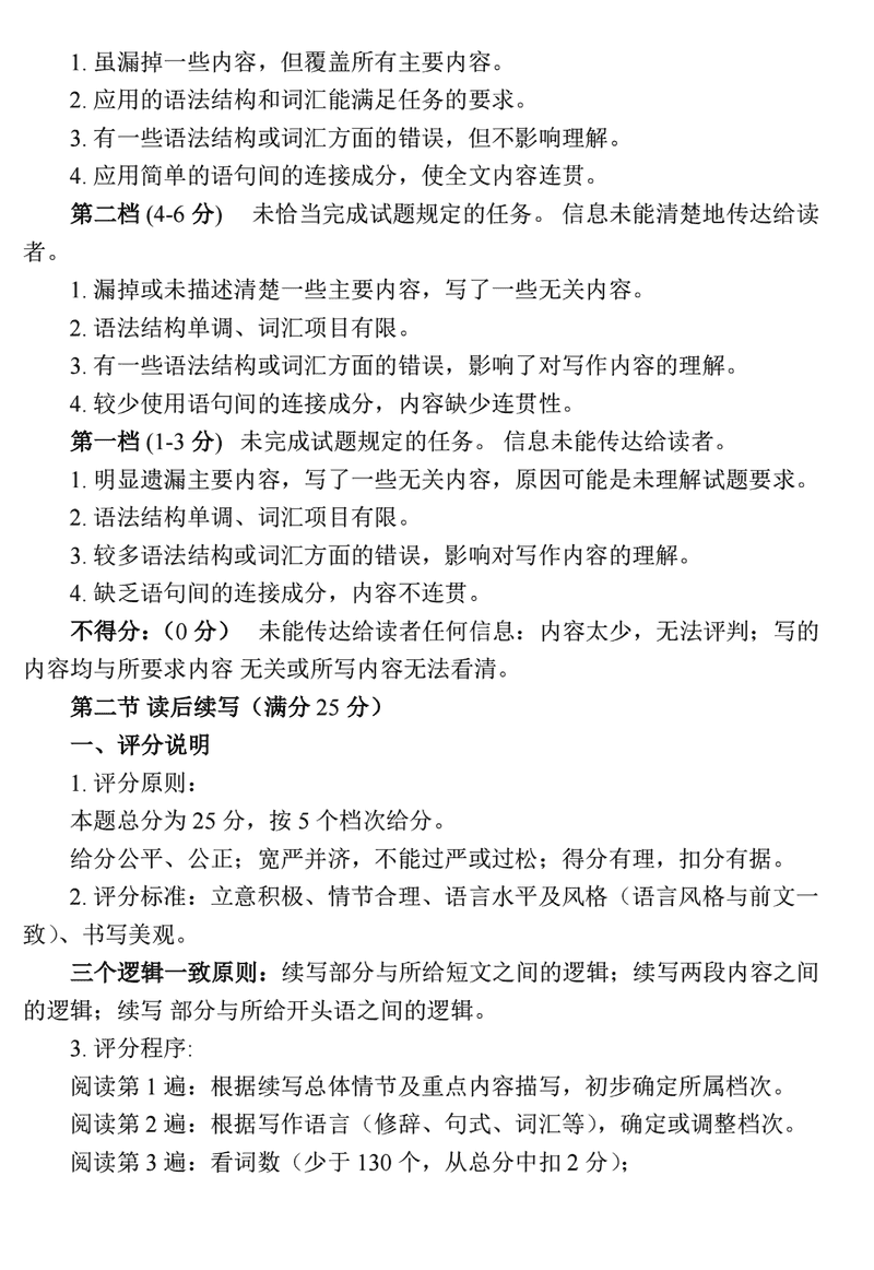
江南电竞logo >江苏高考 >江苏高考试题 >江苏英语试题 >

江苏南通2025年高三上学期一模英语试题及答案

时间: 江苏 英语试题

江苏南通2025年高三上学期一模英语考试已于近日开考,为方便考生考后及时查看考试情况,查漏补缺、弥补不足,本文整理了试题答案解析相关信息!

汇总:江苏南通2025年高三上学期一模试题及答案汇总

英语试题及答案解析