湖南雅礼中学2025届高三月考试卷(六)政治试题及答案
时间:
湖南 文综试题
湖南雅礼中学2025届高三月考试卷(六)政治考试已于近日开考,为方便考生考后及时查看考试情况,查漏补缺、弥补不足,本文整理了试题答案解析相关信息!
汇总:湖南雅礼中学2025届高三月考试卷(六)试题及答案汇总
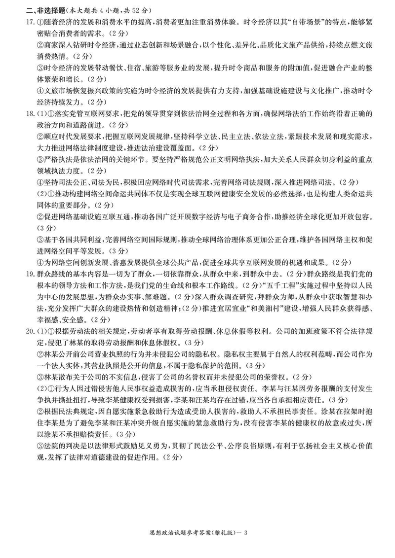
政治试题及答案解析











湖南雅礼中学2025届高三月考试卷(六)政治考试已于近日开考,为方便考生考后及时查看考试情况,查漏补缺、弥补不足,本文整理了试题答案解析相关信息!
汇总:湖南雅礼中学2025届高三月考试卷(六)试题及答案汇总
政治试题及答案解析










