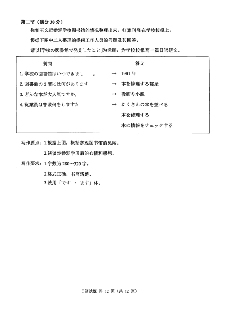
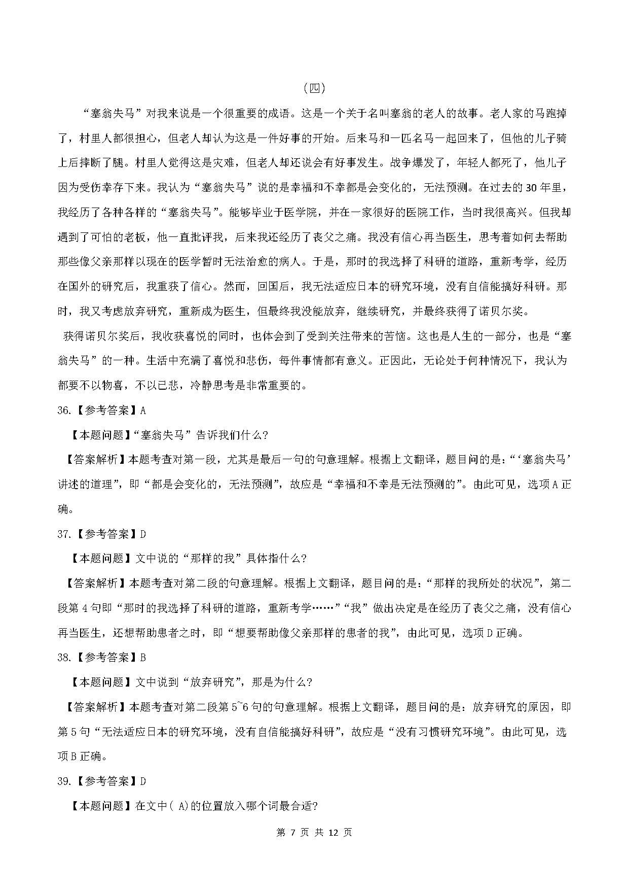
山东名校考试联盟2025-2026学年高三上学期开学摸底日语试题及答案
时间:
山东 英语试题
山东名校考试联盟2025-2026学年高三上学期开学摸底日语考试已于近日开考,为方便考生考后及时查看考试情况,查漏补缺、弥补不足,本文整理了试题答案解析相关信息!
汇总:山东省名校考试联盟2025-2026学年高三上学期开学摸底考试题及答案汇总
日语试题及答案解析
























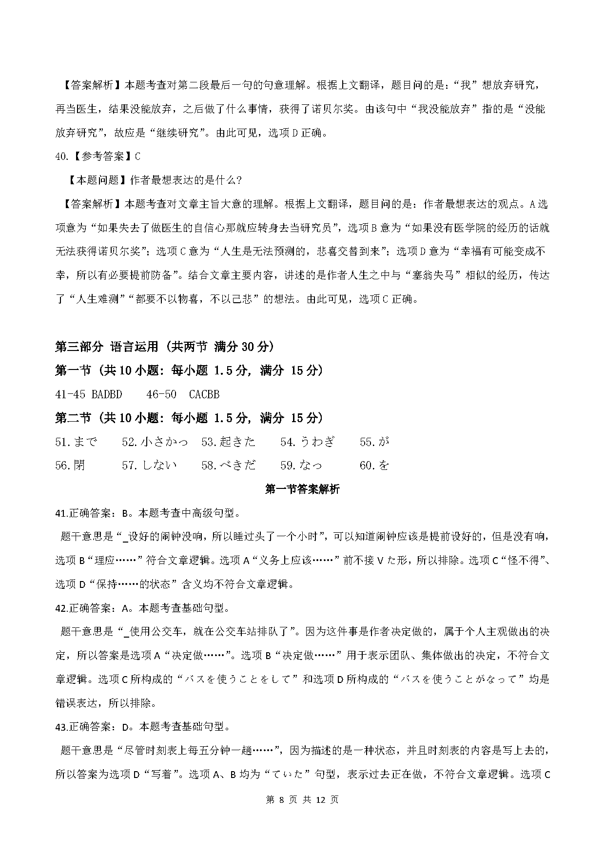
山东名校考试联盟2025-2026学年高三上学期开学摸底日语考试已于近日开考,为方便考生考后及时查看考试情况,查漏补缺、弥补不足,本文整理了试题答案解析相关信息!
汇总:山东省名校考试联盟2025-2026学年高三上学期开学摸底考试题及答案汇总
日语试题及答案解析























