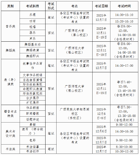
广西2026美术与设计类统考时间及考点安排
广西美术与设计类统考是艺术类考生升学的重要门槛,其时间安排与考点布局直接影响备考节奏。普通高校艺术类专业招生是普通高校招生工作的重要组成部分,已办理完报名手续的艺术类考生,均应按照所报专业参加省级专业考试。其中美术与设计类统考时间及考点安排如下:

2026广西美术与设计类统考时间及考点
广西2026美术与设计类统考时间及地点安排如下:
1.考试时间:2025年12月6日至7日。
2.考试地点:各设区市招生考试院(考试中心)设置的标准化考点。

从2025年12月1日开始,已成功报名全区艺术统考的考生,可登录“广西招生考试院”网站的“系统导航—考试报名—2026年高考网上报名系统”自行打印《准考证》。《准考证》使用A4幅面白纸打印,其正、反两面在使用期间均不得涂改或书写任何内容。考生凭《准考证》及个人有效身份证件参加全区艺术统考。
2026广西美术与设计类统考科目内容
考试包括素描、速写(综合能力)、色彩3个科目。3科总分为300分,其中素描100分、速写(综合能力)100分、色彩100分。
全区艺术统考已涵盖的艺术类本科专业,高校一般应使用全区艺术统考成绩作为考生的专业考试成绩,在考生高考文化统考成绩和专业考试成绩均达到我区艺术类专业录取最低控制分数线基础上,依据考生艺术类综合分择优录取。
投档录取时,使用全区艺术统考成绩录取的院校专业组实行平行志愿,对高考总分和相应科目全区艺术统考成绩均上线的考生,按综合分投档,我区艺术类综合分计算公式为:综合分=高考总分×50%+艺术统考成绩×(750/300)×50%。
对高考总分和艺术统考成绩均上线的考生,按综合分,分专业类别从高分到低分排序,综合分高者排在前面,综合分相同时,依次按考生高考总分、语文数学两科之和、语文或数学单科最高成绩、外语单科成绩、首选科目单科成绩、再选科目单科最高成绩、再选科目单科次高成绩由高到低排序投档;如仍相同,比较考生志愿顺序,顺序在前者优先投档,志愿顺序相同则全部投档,是否录取由招生院校按照招生章程公布的原则决定。



